
随着日前三水区首次登记情况表的披露,佛山五区最新确权情况终于齐了!据乐居整理,佛山3月确权项目总计35个,恒大、龙光、海伦堡、金科、越秀等多个项目均迎来了首次登记。其中,禅城区3月确权的项目共有4个,......
随着日前三水区首次登记情况表的披露,佛山五区最新确权情况终于齐了!
据乐居整理,佛山3月确权项目总计35个,恒大、龙光、海伦堡、金科、越秀等多个项目均迎来了首次登记。
其中,禅城区3月确权的项目共有4个,分别包括有南庄的龙光玖龙臺首层6-39号、五座603房、八至十座,世茂弘阳绿岛湖公馆十座,石湾的天丰誉城一座部分、七座部分和张槎的恒大滨江华府四座、五座、七座、八座、十座。

而南海区3月则共有7大项目确权,包括有桂城中交泷湾云城的43栋、44栋,桂城越秀星汇瀚府的1、2、17栋地下室,狮山越秀阅湖台24-41栋、43栋、44栋,里水碧桂园云樾金沙的5号楼、6号楼、7号楼、11号楼等。

顺德方面,3月最新确权的项目共有17个,其中涉及住宅的项目包括有容桂的信业悦容台1-3/5座和保利铂悦府4、6、7栋,大良的嘉好良缘公馆1、2栋,鹏瑞皓玥湾7-8栋,伦教的金科铂悦都会1-3座,时代印记9座,杏坛的保利智慧云城7-12/14/19栋,北滘的美的云悦江山9/10栋,陈村卓越·碧桂园·天悦湾1/2/9-14栋等。

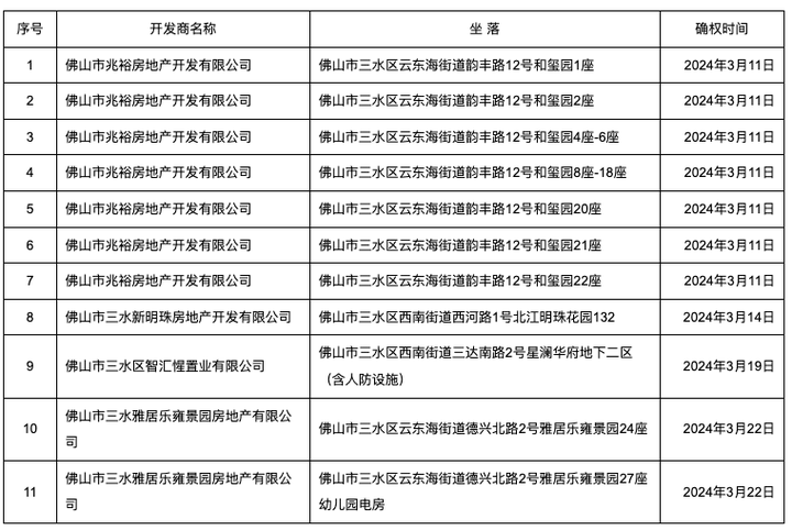
三水3月则有4个项目确权领证,分别为建发融创雅居乐和玺1-2/4-6/8-18/20-22座,北江明珠132、碧桂园印象北江的停车场和雅居乐雍景园24和27座。

此外,高明3月也有3个项目确权,分别为美的海伦堡云湾府7栋、8栋,恒大西江天悦1座和佛山海伦堡美的玖悦府的2座、9-11座。