
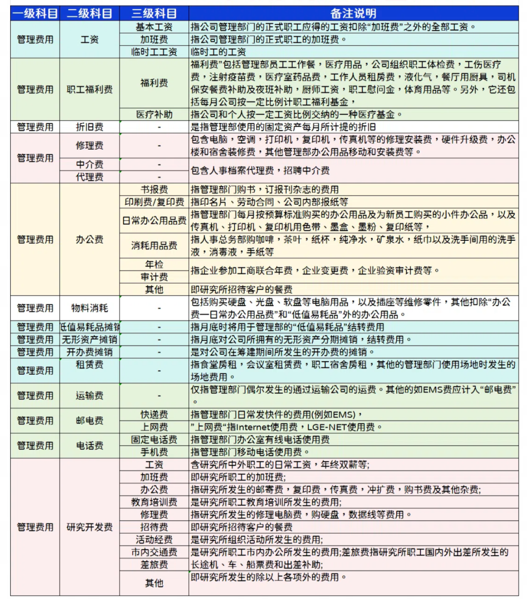
2024年管理费用明细科目大全来啦!还在为复杂的管理费用而犯愁吗?别担心,今天小帮手就给大家分享一个超级实用的管理费用明细科目大全!有了这份管理费用明细科目大全,你将能够轻松了解各项费用的详细分类和使......
2024年管理费用明细科目大全来啦!还在为复杂的管理费用而犯愁吗?别担心,今天小帮手就给大家分享一个超级实用的管理费用明细科目大全!有了这份管理费用明细科目大全,你将能够轻松了解各项费用的详细分类和使用范围,并且还给大家整理了6套管理费用统计分析表,让你能够直观地了解各项费用的占比和变化趋势,只需录入基础数据即可自动生成,使用起来超便捷!下面就一起来看看吧~



需要把一季度的预算和实际填入数据后才能自动计算。
管理费用分类汇总统计表红色框区域及图表区自带公式,可自动计算
费用报销管理表设置界面中为主表格下拉菜单选项,您可以任意增删改查,不限行数
修改设置后,主表格下拉菜单自动更新,财务核对过后,会自动蓝色显示并划去,红色选框区域都自带公式,可自带计算统计
年度管理费用预算分析表红色选框区域都自带公式,可自带计算统计
费用报销管理查询系统说明
……
文章篇幅有限,只能展示这么多了。