
为进一步方便群众办事减少不必要外出西安市人社局持续优化网上服务在西安市人社局网上办事大厅西安人社通App西安人社微官网秦云就业西安平台开通社保卡“亲友代办”网上服务功能在上述平台社会保障卡服务专区内有......
为进一步方便群众办事
减少不必要外出
西安市人社局持续优化网上服务
在西安市人社局网上办事大厅
西安人社通App
西安人社微官网
秦云就业西安平台
开通社保卡“亲友代办”网上服务功能


在上述平台社会保障卡服务专区内
有一个“亲友代办”功能端口

进入页面后
按照系统提示填报信息
并上传资料

第一步
选择与需代办业务亲友的关系,如父子、父女、母子、母女或配偶。
备注:目前线上代办功能,仅支持直系亲属代办,父母为未成年子女代办;成年子女为年龄较大的父母代办;配偶之间代办。
第二步
填写需代办亲友姓名和身份证号码。
备注:请务必按照身份证信息填写,否则信息校验出错,将无法办理代办业务。
第三步
上传需代办亲友的身份证或者社保卡正反面照片。
如需代办亲友不满16周岁且无身份证,可选择上传可证明监护人关系的户口本。

备注:身份证和社保卡的正面为有国徽的一面。
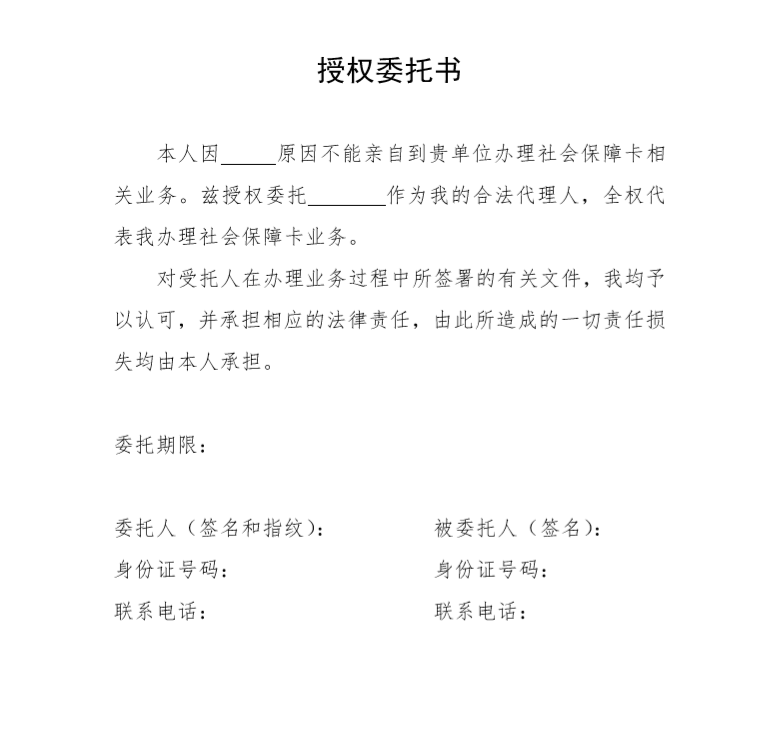
第四步
如果您是为成年人代办业务,须上传授权委托书。如下图所示:

如果是为未成年人代办业务,上传未成年人出生医学证明照片即可。如下图所示:

备注:授权委托书可提前下载填写,也可参照模板格式书写,但必须有需亲友(委托人)本人签字并摁指印。
第五步

至此,代办亲友信息绑定完成。
特别提示
填报的信息资料
务必真实、有效、准确
否则将承担相应法律责任


待系统审核通过后
即可帮亲友办理以下社保业务
温馨提示
同时,一人最多可为5位亲友代办。也就是说,可添加绑定5位亲友信息。
当然,线下渠道依然畅通
亲友代办有难度的
也可选择线下办理相关业务
西安市本级及各区县、开发区人社部门均设立了社保卡服务窗口,同时12家合作银行700多家标有社保卡服务网点标识的也可以办理社保卡相关业务。
扫码即可查询网点
我市上线国家医保平台后
关于社保卡的几个热门留言
小布作了梳理
我市上线国家医保平台后,是不是所有的社保卡都需要进行激活处理?
不是!按照国家、陕西省人社、医保部门部署安排,按照总对总的方案,实现社保卡信息与医保数据的贯通关联。所以,只要您当时在银行领取社保卡时,同时激活了金融功能和社保功能,便可以直接使用社保卡就医购药,无需做任何处理,即可享受医保服务。
如果没有激活社保卡社保功能,可选择在网上渠道激活,或就近银行网点、人社部门社保卡服务窗口激活。
有群众反映自己的社保卡已激活且密码都没问题,但是在药店和医院刷卡没有信息,或者账户余额为零。这是为啥?
据与市医保部门沟通了解,造成这种问题的原因有以下几种情况:
一是该群众参加西安市基本医疗保险前,在省内其他地市有医保参保信息,或者有多条西安市医保参保信息。
二是该群众医保参保信息有误,如身份证号码、姓名等,与社保卡以及身份证信息不符。
出现上面这两种情况的群众,需前往医保经办机构解决医保账户信息问题,方可正常使用社保卡或电子医保凭证就医购药。
三是该群众参加的是西安市居民医保,而非职工医保。
居民医保没有个人账户,因此无法用卡在药店医院购药。
不过,这部分参保人员,可在定点医院就医时,刷卡挂号、享受特殊诊疗待遇和住院待遇等。也就是说,居民医保参保人员,可使用社保卡在医院看病时,享受挂号优惠、特殊检查报销和住院费用报销等。
四是该群众先参加的是职工医保,后又转为且当前参加的是居民医保。
我市上线运行国家医保信息平台后,这部分参保人员无法继续使用原职工医保个人账户余额。参保人员在今后将居民医保转为职工医保或者灵活就业人员医保后,个人账户余额将累计继续使用。
如果今后确定不会重新就业参加职工医保,可根据医保部门后续出台的个人账户清退办法处理。
特别说明:职工医保个人账户余额不会清零,只是暂时封存,在刷卡时显示可用金额为0。
有群众反映,自己的社保卡正常激活且密码正常,在医院能使用,为啥在药店用不成?
我市上线国家医保平台后,存在部分医保定点药店刷卡系统不支持第三代社保卡的问题。对此,我们已经向医保部门反映,并请他们通知相关药店尽快升级系统,以确保参保人员正常刷卡购药。
如果再碰到这样的问题,建议参保人员暂时换一家药店刷卡购药,享受医保服务。
关于医保个人账户近两个月没打钱的问题
据市医保部门答复,根据新平台上线工作安排,待各单位重复参保人员的错误数据核实完毕,全市才会在4月30日核定3月份的医保费用。费用核定后,各单位才能在医保新网厅打印3月征缴单并在税务社保客户端缴费。缴费到账后,个人账户返还部分也会自动到账。