
川观新闻记者刘春华3月13日,全省县乡村三级劳务服务体系建设现场推进会在广元市剑阁县召开,会上对荣获四川省第一批明星县级国有劳务公司、明星劳务专业合作社和金牌劳务经纪人的部分代表进行了颁奖。此次评选出......
川观新闻记者刘春华
3月13日,全省县乡村三级劳务服务体系建设现场推进会在广元市剑阁县召开,会上对荣获四川省第一批明星县级国有劳务公司、明星劳务专业合作社和金牌劳务经纪人的部分代表进行了颁奖。
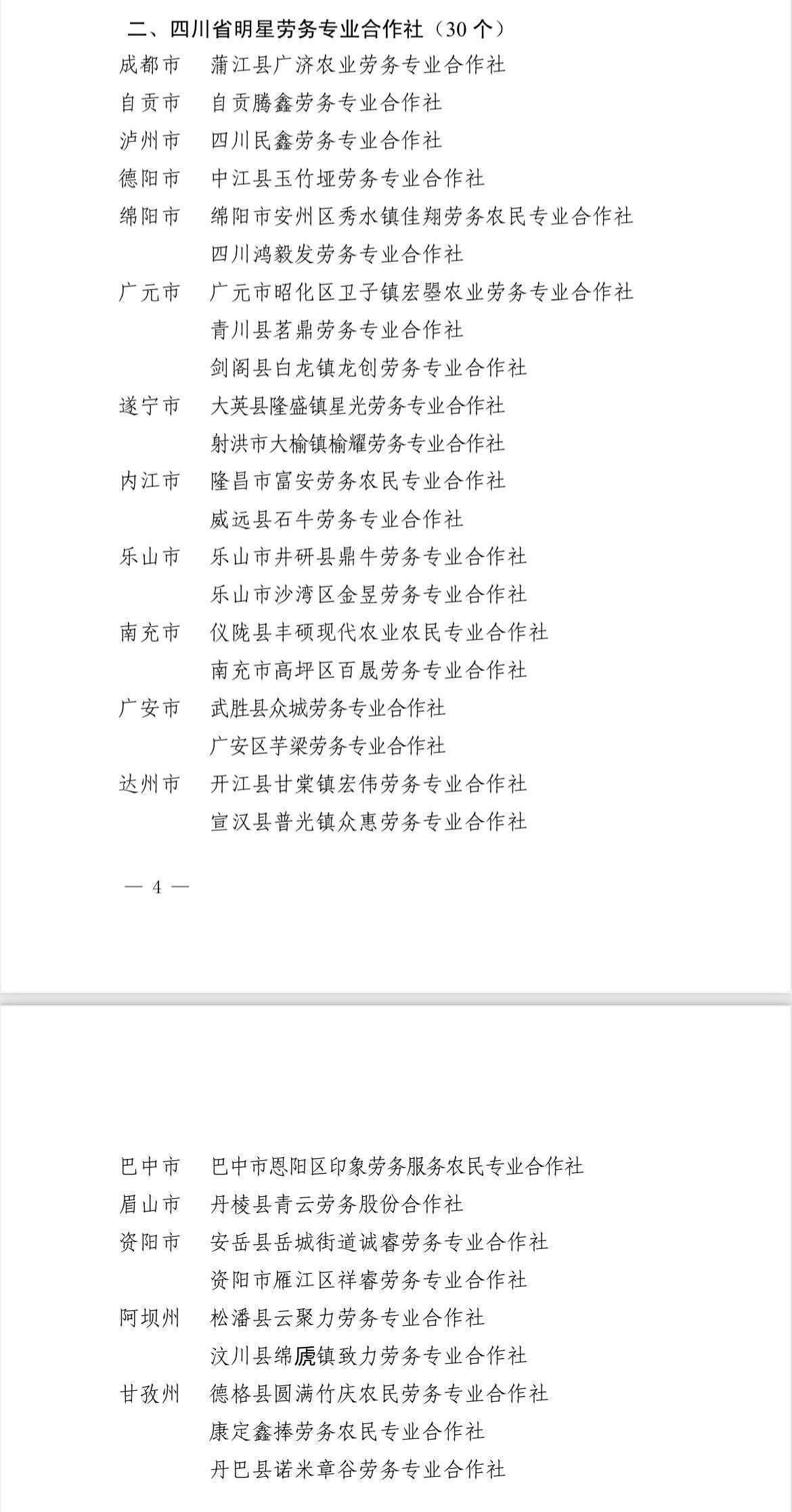
此次评选出四川省第一批明星县级国有劳务公司5个,明星劳务专业合作社30个,金牌劳务经纪人97名。省委十二届四次全会明确提出,开展农民工高质量充分就业行动,推进县乡村三级劳务服务体系建设。全省各地各有关部门坚决贯彻落实省委决定,认真谋划、创新推进,县乡村三级劳务服务体系初见成效。按照工作安排,2023年在全省范围内选树了一批明星县级国有劳务公司、明星劳务专业合作社和金牌劳务经纪人。
四川省农民工工作领导小组希望选树的单位和个人珍惜荣誉、再接再厉,不断加强自身建设,积极拓展服务内容,充分发挥服务乡村就业“生力军”作用。希望各地、各有关部门把推进县乡村三级劳务服务体系建设作为促进广大农民工就业增收致富的重要抓手,工作再加劲、措施再加力、进度再加快,切实解决农民工就业“最后一公里”问题,不断提升农民工外出务工就业组织化、规范化、专业化水平。
附名单:(如下图)



本文来自【-川观新闻】,仅代表作者观点。全国党媒信息公共平台提供信息发布传播服务。
ID:jrtt