
之前已经为大家总结过了一些考点,明天教师资格证报名,你准备好了吗?下面就跟着小粉笔一起来学习吧!【粉笔提示】1.课程的分类是教师资格考试中单选题的高频考点,有两种备考方式。第一种,掌握每一种课程分类的......
之前已经为大家总结过了一些考点,明天教师资格证报名,你准备好了吗?
下面就跟着小粉笔一起来学习吧!


【粉笔提示】
1.课程的分类是教师资格考试中单选题的高频考点,有两种备考方式。第一种,掌
握每一种课程分类的划分标准。第二种,掌握每一种课程的关键词,能够和相应的例子
进行对应。
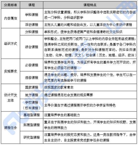
2.课程分类的维度可以用口诀识记:组织分分合合(按照组织方式可以分为分科课
程和综合课程);属性动动学学(按照内容属性可以分为活动课程和学科课程);要求必
修选修(按照课程的实施要求分为必修课程和选修课程);任务基拓研研(按照课程的任
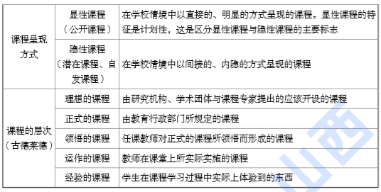
务可以分为基础型课程、拓展型课程和研究型课程);呈现显隐结合(按照课程的呈现方
式可以分为显性课程和隐性课程)。
【练习】
1、学校中的“三风”是指校风、教风和学风,是学校文化的重要构成部分。就其课程类型而言,它主要属于()。
A.学科课程
B.活动课程
C.显性课程
D.隐性课程
【解析】隐性课程亦称潜在课程、隐蔽课程。“隐性课程”一词最早是由美国教育学家杰克逊在其1968年出版的《班级生活》一书中提出的。隐性课程包括以下几个方面:第一,学校的物质环境。第二,学校班级中长期形成的制度与非制度文化,主要包括学校的传统、舆论、风气、仪式、制度等。第三,学校中的人际关系,主要指师生关系、同学关系、学生团体文化等。根据题干中的“校风、教风、学风”等关键词可知,D项正确。故正确答案为D。
2、贴在教室墙上的课程表本身也是一种课程。这种课程属于()。
A.学科课程
B.活动课程
C.隐性课程
D.显性课程
【解析】所谓隐性课程,一般是指形成学生的非正式学习的各个要素,如师生关系、能力水平、课堂规则与程序、隐喻的教科书内容、学生的个性差异以及课堂奖励方式等。这些要素经常地有效地对学生发挥着影响。课程表属于一种隐性课程,向学生传递社会需要的价值观念和学校文化。C项正确。故正确答案为C。
3、某学校开发了一门介绍当地风俗、物产与人物的课程。该课程属于()。
A.地方课程
B.校本课程
C.隐性课程
D.分科课程
【解析】根据课程设计开发主体的不同,课程分为国家课程、地方课程和校本课程。其中,校本课程是指由学生所在学校的教师编制、实施和评价的课程。题干中,介绍当地风俗、物产、人物的课程,是学校开发的,属于校本课程。B项正确。故正确答案为B。
明天就要开始报名了,别紧张,小粉笔一直陪着你哦!