
上个月24号,国务院办公厅印发了《关于切实解决老年人运用智能技术困难实施方案的通知》,意为帮助老年人解决各类服务。紧接着,工信部也在近日印发了《互联网应用适老化及无障碍改造专项行动方案》,决定自202......
上个月24号,国务院办公厅印发了《关于切实解决老年人运用智能技术困难实施方案的通知》,意为帮助老年人解决各类服务。
紧接着,工信部也在近日印发了《互联网应用适老化及无障碍改造专项行动方案》,决定自2021年1月起,在全国范围内组织开展为期一年的互联网应用适老化及无障碍改造专项行动,旨在解决老年人、残疾人等特殊群体在使用互联网等智能技术时遇到的困难。
方案中明确指出:
当前,我国公共服务类网站及移动互联网应用(app)无障碍化普及率较低,适老化水平有待提升,多数存在界面交互复杂、操作不友好等问题,使得老年人不敢用、不会用、不能用;普遍存在图片缺乏文本描述、验证码操作困难、相关功能与设备不兼容等问题,使得残疾人等群体在使用互联网过程中遇到多种障碍,面临「数字鸿沟」。
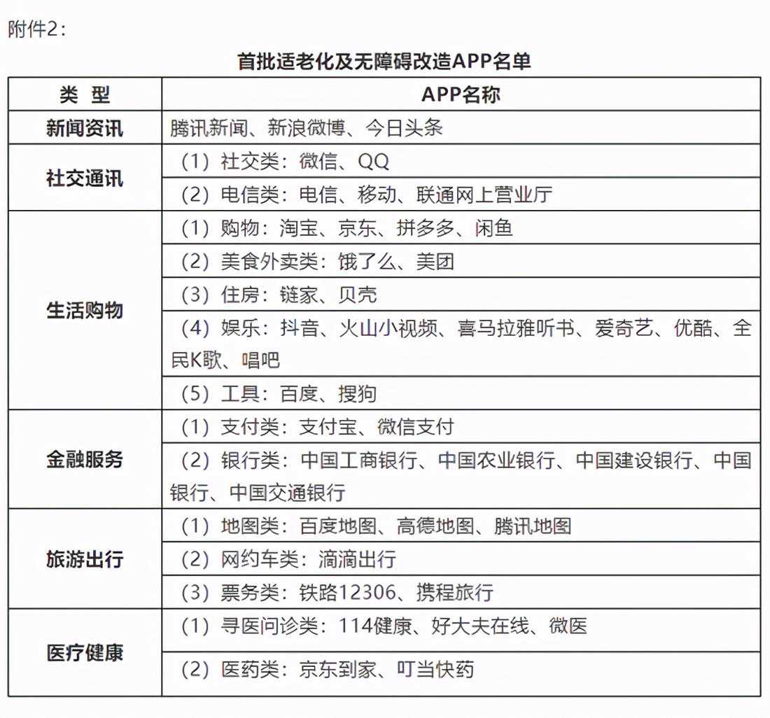
根据上述情况做出安排,改造范围主要集中在互联网网站与移动互联网应用(app),包括共115家网站、43个app,涉及新闻资讯、社交通讯、生活购物、金融服务、医疗健康等多个领域。


针对老年人,推出更多具有大字体、大图标、高对比度文字等功能特点的产品。鼓励更多企业推出界面简单、操作方便的界面模式,实现一键操作、文本输入提示等多种无障碍功能。提升方言识别能力,方便不会普通话的老人使用智能设备。
此外,针对当前互联网应用中强制广告较多,容易误导老年人的问题,互联网网站和手机app完成改造后的适老版、关怀版、无障碍版本,将不再设有广告插件,特别是付款类操作将无任何诱导式按键,以便各类特殊群体方便、安全地使用。
方案一经公布便引起网友激烈讨论,均持正面拥护态度,讨论重点也集中在广告乱象多,老年人容易上当受骗这一方面。

▲相关新闻微博下的留言
打开某些主流app,各种虚假广告层出不穷,而且还有不少陷阱链接,不小心点一下就跳转到别的网站了。遇到这种情况不少年轻人都切实被骗了,更别说缺乏互联网信息甄别能力的老年人,突然页面就跳转到不知什么地方去了,还没等他们反应过来,可能就掉进了虚假广告的深渊里。
乱象存在已久,这需要各个app把控好广告投放的门槛,其实不仅是适老版app不能有这类广告,所有版本都应杜绝虚假/诈骗广告。
而此次方案的推出,算是开了个好头,为老年人使用移动应用的过程中,增添一层安全保障。
此次方案中,还包含针对视力/听力/肢体障碍人士特殊需求的改造意见,无疑是件喜大普奔的好事,在我看来,这是比「青少年模式」更急迫的功能,却直到今天,才被提上日程。
教老年人用高科技,至今仍是难题早在2014年,网络上就有一篇帖子刷了屏,讲述的是一名上班族,为教父母使用微信,特地用漫画的形式,去解释每一项功能的用法和用途。

此举收到了各大V转发点赞,后来这类新闻几乎每年都会被报道一次。
移动互联网日新月异,每天都有新的app诞生,习惯了与现实世界面对面交流的的老人们,面对手机这种新生事物一时间无法习惯,而且每换一个app,又是另一套交互逻辑,相当于又得重新学习一遍使用方法,久而久之就会产生「厌学情绪」。
像极了我们上课遇到难题时的样子。
区别在于,我们上学时遇到难题,尚能找同学、老师去反复探讨练习;孩子在外打工的父母们,上哪找老师教自己用手机呢?
所以看到这项适老化改造方案时,相信很多人的内心都像我一样,由衷地感到高兴。
而对于软件适老化的改造,或许可以参考一下实体设计中的实例。
设计需设身处地有一个设计原则叫信息无障碍,指任何人在任何情况下都能获取信息,从公共指引、家电、家具,小到杯子,便签,都应遵循这一设计原则。
这次方案中的适老化便是信息无障碍的其中一个方面。
年岁渐长,会在人的身体上留下许多印记:视力变差,感官变弱、动作迟缓、听觉/嗅觉不再灵敏、记忆力退化,所以在为老年人群设计产品时,就得更多地考虑人因所带来的影响。

从大的房屋设计讲起吧,卧室、客厅、厨房、浴室,家里的每一个角落都需要专门定制。
譬如卧室,活动空间要比常规房间设计得更大,除了方便平时活动,也是为陪护、轮椅或急救场景准备;窗户要大,确保有足够的日照时间和通风;地板选择有防滑、质软(防止摔倒受伤)、地暖、耐划痕(经常挪动物件如轮椅易产生划痕)等特性的。
例子太多,就不展开讲了。
同个屋檐下,有正值壮年的青年,有小孩,有老人,每个人对房屋的需求都不一样,当然需要做出相应的调整和设计。
是不是像极了处于同一个数字世界中的我们,青年们创造出如今生机勃勃的移动互联网,但这片土壤生长出的,不只是累累果实,还有一些拥有艳丽外貌的毒物。于是为了保护下一代,而创造出了青少年模式,如今为了让掉了队的老人跟上,于是国家出手干预,催促各公司推出适老化设计。

▲在知乎上,该话题有2000W人阅读,说明大家对此都是很关心的
其实科技圈也早有人尝试着面向老年人推出特定品类的产品,例如老人手机、老人智能手表等,但品类再细分,也不如在原有的产品形态中,加入符合老年人使用习惯的设计,让老年用户以更低的成本拥抱互联网。
若能一步到位,何苦多此一举。
要普适,也要客制根据「信息无障碍研究会」提出的「移动互联网产品信息无障碍检测建议」中了解到,可从「可感知性」、「可操作性」、「可理解性」和「鲁棒性」这几个方面做出改进。

按照上面的一套规则,再看一圈主流的app,包括大部分阿里系、腾讯系产品,标签栏有图标也有文字,每个按钮对应功能都非常清晰,用词不拐弯抹角,一目了然。而对于网络无法加载、app下拉加载等状态(基于时间),也同时通过图片和文字的展示进行说明。

另外在一些电商app中,确实会存在图片前景/背景难以区分的情况,而且图片内信息过于繁杂也不利于老年人的阅读。

可见适老化设计不只是放大字体图标那么简单,还需要规范按键触发区域间距,提供更多交互方式,譬如老年人没有打字输入的习惯,在微信上更偏向用语音输入的方式,而对于身处方言区的老年人而言,若所使用的app能够提供识别多种方言的功能,无疑能够显著降低他们的学习成本,让他们更愿意使用社交软件与朋友、孩子交流。
希望在明年1月份,能看到首批经过适老化改造后的app变得对老年人更加友好,到时咱再来一篇对比文章,看看成果。
众擎易举,多方合力易结果当国家出手,整个社会开始会适老化进行改造时,老一辈也要更加积极地拥抱这个科技社会,双方互相理解配合,才能收获到理想的效果。
很多人都听到过身边长辈们说类似的话,在他们的观念中,存在实体介质的物品,更有亲切感,或者说更容易理解;而用手机支付,钱从哪来?到了谁手里?为什么用手机相机对一个黑白图片拍一下就能付钱呢?

帮助他们转变观念,也是适老化改造路上的一种阻碍。对于这种老人,我们可以做到的是耐心教导,无论他说几次“我学这东西干嘛,有你帮我弄就行”,我们都要笑着再教一次,然后带着他们用一次。或许他们只是怕学不好,被笑话。
当他们把一项新技能掌握下来后,内心强烈的成就感会让这个学习行为形成正向飞轮,带动他们更多地尝试新事物。
如果你还需要给父母举一些同龄人把新技术玩得很溜的正面案例来丰富你的论点的话,我也在这放几个例子。譬如在深得年轻人喜爱的B站上,有不少「老年UP」,例如「戴建业老师」、「卢正义的雕刻时光」;频频登上微博热搜的郑渊洁;还有前美国总统特朗普,为了结年轻选民之欢心,他不仅学会了各种社交软件,还练就了「推特治国」的本领,他老人家一天发的「朋友圈」比许多年轻人都多。
身体老去无法避免,但至少我们还能做到心态年轻;再加上社会对老年群体越来越包容,双向共同的努力,才能让整个社会的适老化进程推进得更顺利。