
今年3月份,市民张华(化名)在位于济南南辛庄西路的中公教育济南大学学习中心报名“0元学”教师招聘课程,并与“理享学”签订贷款协议,贷款23800元。中公教育工作人员告诉张华考不过退费,9月份张华提交退......

今年3月份,市民张华(化名)在位于济南南辛庄西路的中公教育济南大学学习中心报名“0元学”教师招聘课程,并与“理享学”签订贷款协议,贷款23800元。中公教育工作人员告诉张华考不过退费,9月份张华提交退费申请,但迟迟未能通过,眼见就到合同约定的12月15日还贷日期,她很是焦虑,中公教育的工作人员推荐她办理贷款延期。
张华发现其实是在“理享学”再借一笔钱将之前的贷款先还上。“这不就相当于拆东墙补西墙吗?我一开始觉得不对劲就没申请,但现在之前的‘理享学’贷款马上就要到期了,我怕逾期会影响征信。”对此,中公教育工作人员表示,张华的退费申请系“理享学”方面未通过,会尽快联系当事人协商解决,并由总部工作人员给予具体答复。截至25日20点,未有答复。
“0元学”背上2万多贷款,想退费却迟迟申请不过
“去年加过中公教育一位老师的微信,今年3月份给我发了‘0元学’的微信,我想着疫情在家没事干,想着反正不花钱学点东西吧,就报了他们教师招聘的课程。”济南市民张华(化名)说,当时机构让她在一个叫“理享学”的平台上贷款23800元,并向她承诺如果考试不过可以退费。

今年夏天,张华先后参加了几场教师招聘考试。“全都没进面试,9月份就给老师提交了所有考试未通过的材料,提交退费申请。”她说,退费申请一直没有审核通过。“我知道报班的时候办了贷款,但怎么也没想到到退费的时候这么麻烦。”
后来,张华收到一条来自“理享学”的信息,信息显示“您现在可以申请优借,请尽快登录理享学查看详情并进行确认申请操作。如未能及时确认,优借申请将失效,理享学原订单需按还款计划表正常还款。”张华说,当时工作人员告诉她因为退费申请没通过所以让她申请延期,将原本12月15日到期的“理享学”贷款还款时间延长到2021年4月15日。“我按那个操作点进去,显示要再从东营银行借款23800元,这不就相当于拆东墙补西墙吗?我一开始觉得不对劲就没申请,但现在之前的‘理享学’贷款马上就要到期了,我怕逾期会影响征信。”

承诺考不过退费,却又推荐发起新借贷还旧的
记者查询发现,关于“理享学”,中公公考小助手公众号文章中解释为,“理享学是中公教育合作的分期付款品牌,通过与持牌、合规的金融机构合作,学员是通过理享学合作金融机构申请贷款,理享学仅为学员提供推荐分期借款产品的咨询服务,并非放贷机构。”也就是说“理享学”实为第三方贷款。
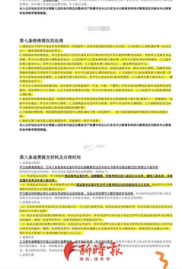
张华与中公教育签订的《山东网校教师招聘笔面全程专用协议》标明“甲方在向‘理享学’平台办理分期业务前已经知晓,通过‘理享学’办理学费分期是甲方支付培训费的方式,因此不论在何种情况下,甲方均需按照与‘理享学’平台签订的分期协议中的约定于2020年12月15日,足额向‘理享学’平台偿还相应的款项。”因为临近还款日期,自己的退费申请迟迟未通过,张华很是担心。“合同里说了,退费申请通过后,要30-45个工作日才能退费打款。”
张华与理享学的信托协议中显示“贷款本金23800元,期数1期,贷款利率6.6%/年”。

根据张华提供的材料,记者发现11月12日,中公教育济南大学学习中心与张华对接的老师曾发送消息解释张华新收到的“理享学”优借短信,其发送的一张截图信息显示“1215到期的事业单位和医疗卫生已经陆续发起新优借短信,新优借还款日2021.4.15,名单正在梳理,收到短信的学员可以先进行操作,具体流程如下:1.学员确认新优借,务必保证优借成功,显示成功界面;2.优借成功后咨询师在系统提交退费,退费选项勾选优借延期;3.咨询师同步录入一笔新订单,录到对应的优借班次里面去,总部会放款优借,我们新收一笔到新录班次当中去”。
中公教育:系“理享学”未通过退费申请
“当时签协议的时候,工作人员就说考不上就给退费,我连面试都没进,肯定是没考上的。”张华说。其与中公教育签订的《山东网校教师招聘笔面全程专用协议》中显示她参加的是中共教育提供的“2020年网校事业部在职师途OAO协议班”。协议中关于“协议考试不过退费标准”中标明的退费条件中显示“按考试主管单位要求参加笔试及相关环节后,本协议约定考试未直接进入面试名单或未能通过调剂、递补、补录、增补等方式进入面试名单,未进入面试环节,认定为甲方笔试未通过,乙方应按约定标准向甲方退费。”
另外,关于退费审核一项显示“乙方将在退费提交开始之后进行退费审核,且在协议结束一年内进行复审。如复审中确认甲方协议约束考试被拟录用或因后续的递补、补录、调剂被录用,则甲方将退费在5个工作日内向乙方返还。审核及复审的内容也包括退费原因是否属实、提交材料的真伪、考试是否参加、退费金额是否正确等。”
那张华是否符合退费要求呢?为何她提交的退费申请迟迟未通过?25日上午,记者来到位于南辛庄西路的中公教育济南大学学习中心。工作人员表示,张华的协议并未结束,她可以继续参加考试。“现在还有不少事业编的招考,她可以继续考。”该工作人员表示退费申请是因为“理享学”方面没有通过,他们为了帮助张华,才给她提供了延期的解决方案。
关于张华的退费申请为何迟迟未通过,以及协议期未结束,为何签订合同时约定还款时间为2020年12月15日等问题,中公教育济南大学学习中心表示将与当事人尽快协调解决,并由总部给予答复。截至11月25日20点,未收到回应。
记者:孔婷婷