
其实除了高考统考,还有多种特殊类型招生方式,比如:保送生、强基计划、专项招生计划、综合评价招生、高水平运动员等等。高等教育招生的多元化,正在渐渐改变着“高考定终身”的格局。保送、强基,非常人所能及;高......


其实除了高考统考,还有多种特殊类型招生方式,比如:保送生、强基计划、专项招生计划、综合评价招生、高水平运动员等等。高等教育招生的多元化,正在渐渐改变着“高考定终身”的格局。
保送、强基,非常人所能及;高水平运动员、艺术团,自身又没天赋……除了统招,难道还有别的“捷径”进名校?
答案是有的,比如——“631综合评价招生”,重点选拔各方面综合发展、学科能力比较平衡的考生。如果文化成绩排名不是很靠前,但综合素质发展比较均衡的考生,不妨尝试报考。
01综合评价是高考改革逐步推动后的新招生模式。它并不只以高考分数为录取标准,简单来说,就是通过60%高考成绩+30%高校综合测试成绩+10%高中学业水平测试成绩,计算成考生综合总分,高校按考生综合总分择优录取。
也有高校遵循85:15(85%高考成绩+15%校测成绩)、7:3(70%高考成绩+30%校测成绩)的比例来折算总分,但目前6:3:1仍是主流,故民间称综合评价招生为“631”。

目前“631”的招生模式大致分为两类:
(1)部分高校面向全国或多数省市招生,如北外、中科大、南科大,以及部分中外合办学校等;
(2)仅面向高校所在地区招生,如上海市综合评价录取改革试点、浙江省三位一体综合评价招生、广东省综合评价招生等。
放在全国,“631”招生一本层次以上的院校约52所,各省招生范围不尽相同。虽然高校选择范围有限,但是报名条件相对宽松,绝大部分学校不要求奖项,综合成绩良好便可以报考。
2020年广东省共有11所高校开展高考基础上的综合评价招生录取模式试点工作:
北京外国语大学、浙江大学、中山大学、华南理工大学、南方科技大学、西交利物浦大学、北京师范大学-香港浸会大学联合国际学院、上海纽约大学、昆山杜克大学、香港中文大学(深圳)、深圳北理莫斯科大学

在同一省份的综合评价招生中,高校层次分布较广,能够覆盖优等生和中等线,可实操性较强。顺便看看2020年广东的综合评价招生录取数据↓↓↓

据统计,在广东省开展综合评价招生的11所高校中,共有9283名学生入围,成功录取1878人,录取比例达到20.23%。入围人数最多的学校是北师港浸大,共2224人入选,南科大、华工、中大、港中大(深圳)四校分别有1000人以上入选。
从录取率来看,浙大最高,昆山杜克、上海纽约紧随其后。这三所学校录取率高,与该校当年的招生计划数、入围人数有关。
在1878名被录取的考生中,录取广州考生742人,分别来自52所高中,占总人数的39.51%。

通过综合评价招生,共有170名考生进入中大,161名考生进入华工。前八所人数占比虽多,但各区也有不少高中榜上有名,像五中、培正、天河中学、仲元等。用知乎一位参加过某校“631招生”的同学回答来讲:成绩稳定,平时成绩在一本线徘徊的考生都可以考虑这条路。
02综合评价政策因各省、各校不同,差异性较大,但整体来看招生条件也存在相同之处。综合对比各校2020年招生简章可以发现,综合评价招生对象主要为3大类:
综合评价考察偏重平时成绩,适合高中三年学习良好的学生。在高中动手能力强、有相关学科的实践经验或是有从事社会事务经验的考生,在报考中会有更占优势。
高一考生需要打好学业成绩基础,重视期中、期末及学考成绩,熟悉新高考以及综合评价政策,在兼顾好课内学业时,可依据兴趣培养一至两门学科特长。
高三考生就要做最后的院校抉择,陆续准备报名材料,当然大部分精力还是要保证高考复习。对于高校测试,可以集中在寒假准备。

综合成绩优秀是报考综合评价的硬性条件,竞赛奖项、省级证书等作为报考辅助材料,在报名、初审、校测、录取中占有一定优势。
另外,综合评价没有院校数量限报,如果符合报名条件,名多所综合评价院校。并且作为独立批次,不会影响普通高考的录取。
03综合评价开放的专业一般都是该校的王牌专业,这些专业在高考统招中往往竞争非常激烈,而综合评价招生可以为考上名校进入理想专业多一次机会。
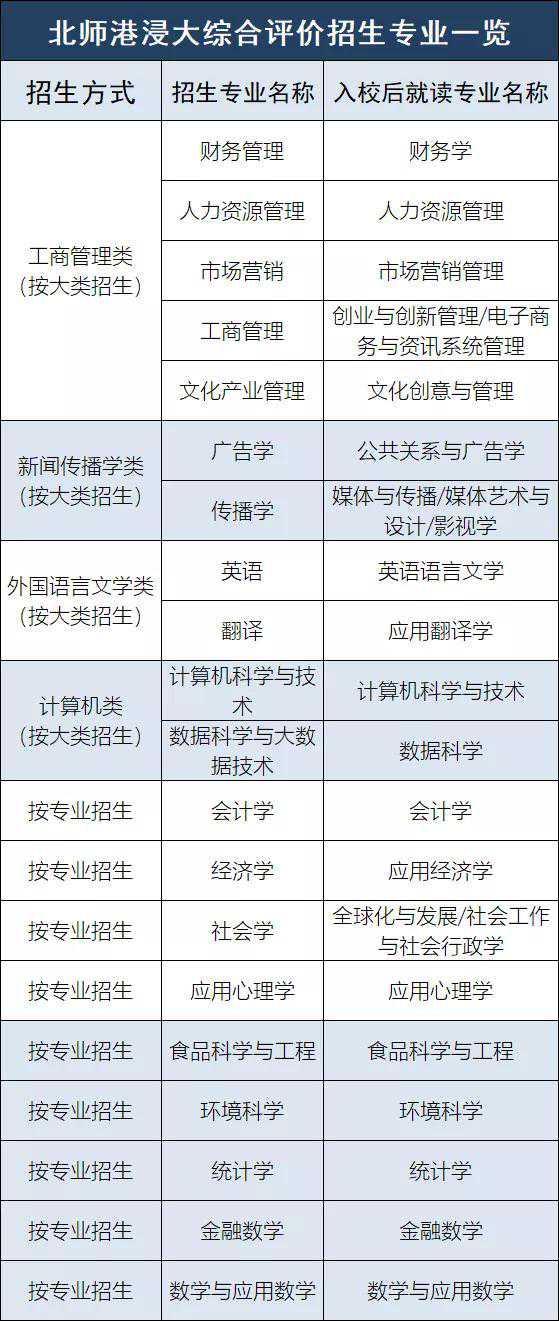
很多学校在综合评价开放的专业,并不在高考统招中开放,比如北外小语种专业。另外,还有一些新型大学、中外合办校只进行综合评价招生,如南方科技大学。
还有很多学校进行大类招生,进入大学之后大二、大三再根据自身情况,选择专业,如港中大(深圳)、昆山杜克。在报考时要仔细阅读相关招生简章,判断志愿填报时选择的专业是否决定未来大学专业。

综上,总结下综合评价招生都有哪些优势:
综合评价招生降低了高考裸分在高考统招录取中的比例,全面考察考生综合素质,一定程度上避免了“唯分数论”的弊端。
随着新高考的实施,未来综合评价招生模式在高考招生录取中所占比例会越来越大。