
一、自身免疫病及自身抗体自身免疫病是由于免疫功能紊乱,机体产生针对自身抗原的病理性免疫应答反应而引起器官或系统损伤的一类疾病。全球自身免疫性疾病的患病率为5%~20%。在过去的30年中,发病率和患病率......

一、自身免疫病及自身抗体
自身免疫病是由于免疫功能紊乱,机体产生针对自身抗原的病理性免疫应答反应而引起器官或系统损伤的一类疾病。全球自身免疫性疾病的患病率为5%~20%。在过去的30年中,发病率和患病率显着增加。自身免疫性疾病是64岁以下女性死亡的十大主要原因之一。
自身免疫病在中国也被称为风湿免疫病。疾病种类众多,女性患病率高于男性,已发现超过100种。

由于自身抗体的产生是自身免疫病的基本特征之一,因而,自身抗体本身就成为大多数自身免疫病的血清学标记物。早期诊断对管理自身免疫疾病来说非常重要。在早期阶段发现自身免疫疾病可避免或延迟标的器官或组织发生无法补救的损伤。
绝大部分自身抗体的灵敏度和特异性较差,且同时与多种疾病相关。因此,自身抗体一般采用多项联合检测策略,结合患者性别、年龄、病史及其他实验室指标等信息综合考虑。
在自身免疫病诊疗指南或专家共识中,自身免疫病的诊断通常采用打分制。自身抗体检验结果的分数一般占比较高。

自身抗体先于自身免疫性疾病的临床表现,因此可能允许疾病预测。自身抗体可预测特定的临床表现、疾病严重程度和进展。

二、自身免疫病的体外诊断方法
自身免疫病体外诊断一般是通过体外检测疾病相关自身抗体来实现的。从体外诊断试剂针对疾病种类上来看,混合性结缔组织病和类风湿性关节炎诊断试剂占据国内市场主流,其他病种诊断试剂销售相对较少。
截至2021年6月,药监局已批准的自身免疫病体外诊断产品如下:
1.免疫印迹/斑点法/微阵列芯片法/磁条码法/多重微珠免疫法/流式荧光法
2.间接免疫荧光法
间接免疫荧光法是一个非常经典(落后?)的方法。该方法操作复杂,利用荧光显微镜主观判断结果,对工作人员操作要求高,容易出现交叉反应,假阳性高此类方法一般的检验结果一般是定性或半定量,涉及项目很少,一般是总抗核抗体。国内相关产品的注册人有:欧蒙(EUROIMMUN)、浩欧博、和杰创新、依诺瓦(INOVA)、雅仕通(Aesku)、MEDICALBIOLOGICAL。
3.酶联免疫法
酶联免疫法也是非常经典的方法,其检验结果可以是定性、半定量和定量。国内相关产品的注册人有:欧蒙(EUROIMMUN)、胡曼(human)、拜发(seramun)、亚辉龙、和杰创新、科新(中山瑞福)、雅仕通(Aesku)、深圳惠安、欧根泰克(ORGENTEC)等。
4.化学发光法
化学发光是免疫学的主流方法,却不是目前自身抗体的主流测试方法。其检验结果一般是定量的。国内相关产品的注册人有:亚辉龙、浩欧博、依诺瓦(INOVA)、华晟源、新产业、深圳爱康、四川携光生物、北京乐普、中航赛维(北京贝尔)等。该方法学一般只能单孔或单管定量测试单一一种自身抗体。
不过,有2个注册人注册了多项混合检测自身抗体的产品,一个可同时半定量检测6项混合自身抗体,一个可同时定性检测15项混合自身抗体。
半定量?嗯.
5.胶体金法
采用此方法测试的自身抗体项目非常少,一般局限于某些特殊项目,如CCP。
6.生化法(胶乳增强免疫比浊法)
生化是一个非常成熟的方法,却只有川至生物将其用于自身抗体的测定。
其实,不管何种检测方法,基本可以划分为两类,多项联合检测或单项检测。多项联合检测的产品通常会给予一个跟疾病相关的名字,例如抗核抗体谱、肝病抗体谱等。
国内大部分注册人都注册了抗核抗体谱相关的产品,但又涉及肝病抗体、肌病抗体、血管炎抗体、糖尿病抗体、炎症性肠病抗体的却不多。至于,神经系统抗体的产品,只能说某厂家独孤求败。
目前,自身抗体检测已在国内临床上普遍开展,其检测方法、试剂质量、仪器设备和操作人员等因素,直接关系到检测结果及报告质量,可能影响临床医师对结果的判断和解读。为提升国内自身抗体检测专业水平,中国免疫学会临床免疫分会在2014年发布的《自身抗体检测在自身免疫病中的临床应用专家建议》基础上,进一步制订了《自身免疫病诊断中抗体检测方法的推荐意见》。
以上一段内容是照搬过来的。对于这份专家建议,我详细拜读后,只想说这是好心办坏事。为什么这么说呢?
1.自身抗体的体外诊断方法都是大同小异的。
以上介绍的种种测试方法,无非是载体和标志物不一样,反应原理基本是差不多的,一般采用间接法测定特异性抗体。
2.不同方法学的性能差异是否大到影响临床的正确诊断?
自身抗体一般都是特异性IgG抗体,有些则是IgM或IgA抗体。IgG抗体在人体含量是最高的一类抗体。很多体外诊断产品对样本的要求都是100倍稀释。在测试自身抗体方面,化学发光的灵敏度比其它方法学并没有显著的优势。
3.基于现状,限定某个指标的推荐方法,这是不科学的。
缺乏某种方法的某个自身抗体指标产品是必然现象,因为没有一个厂家(注册人)会去把每个指标用每种方法去做一遍。这是一个巨大的资源浪费。但,基于现状,限定某个指标的推荐方法,这是不科学的。
以dsDNA为例,推荐方法分别是IIFT为间接免疫荧光法,ELISA为酶联免疫吸附法,RIA为放射免疫分析法,CLIA为化学发光免疫分析法,并没有LIA线性免疫印迹法或其它方法。
很多免疫印迹法产品都可以检测dsDNA这一个项目。难道随便抽取一个已上市的某方法产品,做出来结果不理想,就能排除一个方法学,排除所有同方法学的产品?
我们曾经使用某一个免疫印迹法产品去测试dsDNA国际标准品(WHOReferenceReagentLupus(oligo-specific)anti-dsDNAantibodiesNIBSCcode:15/174),最低检出限10AU/ml,重复性也不错。

再来看看神经系统自身抗体的推荐方法。推荐方法只有IIFT间接免疫荧光法和LIA线性免疫印迹法。
难道是其它方法不行?非也!而是,前面已经提到过了,药监局至今只批准了唯一一个神经系统自身抗体的体外诊断产品,其方法学就是LIA线性免疫印迹法。
至于,IIFT间接免疫荧光法的产品,至今没有见到药监局批准过。为何此推荐意见推荐此方法进行筛查?

如果有一个体外诊断方法性能不错,但并没有列入此推荐意见,临床机构是否该使用呢?如果没有这个推荐意见,用户倒没有这个顾虑了。
三、测定总抗核抗体(ANA)的必要性
传统的观点认为以HEp-2细胞为实验基质的IIF法是进行ANA检测的参考方法和首选方法。

但是,尽管ANA具有非常高的灵敏度,但其特异性非常低。ANA可见于器官特异性AID患者,如自身免疫性肝病、自身免疫性甲状腺炎等。除此之外,ANA也可见于慢性感染性疾病、肿瘤及健康人群中。ANA在人群中的阳性率可达13.8%,但其中仅有少数人会最终发展为自身免疫性疾病。
许多自身免疫性疾病患者不会有阳性的抗核抗体。虽然ANA测试对某些风湿性疾病(如SLE和系统性硬化/硬皮病)高度敏感,但阴性结果并不排除广泛的其他疾病,包括类风湿性关节炎、脊椎关节病、特发性炎性肌病和血管炎。
金盐、柳氮磺胺吡啶、静脉注射免疫球蛋白和TNF-α阻滞剂(英夫利昔单抗)以及普鲁卡因胺等可以诱导ANA的产生。与健康组不同,特应性皮炎(AD)患者和免疫紊乱患者的ANA均为阳性。慢性细菌或病毒感染和血液恶性肿瘤患者中也发现低滴度的抗核抗体。
当临床高度疑诊时,不论ANA总抗体的检测结果如何,都需要对针对靶抗原的特异性自身抗体进行检测。
既然如此,能否直接跳过总抗核抗体,直接检测特异性自身抗体呢?其实,国外已经有人做类似的研究,证明直接多项联合检测特异性自身抗体的灵敏度和特异性可以媲美间接荧光法测定的总抗核抗体结果。因此,一些临床专家共识或推荐意见也做了相应改动,ANAsolidphaseassays与传统的间接免疫荧光法测定总抗核抗体并列为推荐方法了。

还有一些人认为可否改变传统的诊断流程呢?直接测试多项特异性自身抗体。如果检验结果与临床症状或其它检验结果不符,再使用间接免疫荧光法测定总抗核抗体。如果检验结果与临床症状或其它检验结果相符,则没有必要再使用间接免疫荧光法测定总抗核抗体。
四、自身抗体检验报告的临床解释
自身抗体检验结果在自身免疫病诊断中占据重要地位。但,自身抗体阳性一般只是确诊的必要条件,不是充分条件。健康人群(包括孕妇、老年人等)或感染性疾病、肝脏疾病、肿瘤性疾病等多种疾病患者可能出现自身抗体低滴度弱阳性的情况。一些自身抗体阳性的患者可能并未出现临床症状。
由于每种自身抗体与自身免疫病的相关性各不相同,对于初次接触此类产品的用户可能会一头雾水,难以记住各个自身抗体的临床意义。
建议将各个自身抗体制成自身抗体图谱,以帮助理解和记住各个指标的临床意义。以抗核抗体谱为例,已批准上市产品检测项为12~19项,可以作图如下。
如何使用此图谱呢?以双链DNA(dsDNA)为例。如果此检验结果为阳性,查找此图谱,应优先考虑系统性红斑狼疮(●)。结合最新版诊疗指南和其它检验结果,例如《中国系统性红斑狼疮诊疗指南》,综合判断。当检验结果出现与临床不符甚至相悖的情况,应分析查找原因并重新确认该患者是否患有此图谱提及的其它疾病(◎)。

五、定量产品比定性产品更准,更有意义?
目前,只有少量自身抗体有国际参考品,例抗dsDNA抗体、抗nRNP抗体。但只有抗dsDNA抗体是经过赋值的,其单位是AU,不是IU。AU=arbitraryunits=任意单位。
为何有些dsDNA产品的定量单位是IU/ml?谁知道呢别问我就是了。
以下内容摘录自抗dsDNA抗体WHO参考品说明书。


以GBM抗体为例,不同厂家的同类产品“定量”单位不统一,无法直接比较。
化学发光产品一:定量单位是AU。AU=arbitraryunits(任意单位)

化学发光产品二:定量单位是RU。RU=relativeunits(相对单位)

化学发光定量产品的量值(AU或RU)与印迹法定性产品的量值(着色强度或灰度值)、或酶联免疫法的量值(OD值)无本质区别。
另外,绝大部分自身抗体的滴度浓度水平与疾病活动性(严重性)、疗效反应性没有直接相关性。仅有少数指标是例外,例如dsDNA与系统性红斑狼疮疾病活动性相关。
六、过敏和自身免疫病属于慢性病,
不需要那么快出检验报告?
过敏和自身免疫病属于慢性病,不需要那么快出检验报告,因此检测时间更短的体外诊断产品是没有意义的,无法形成市场竞争优势。这不是创新!
我不止一次听到这样的话。现实真是这样吗?有时候,作为患者,我好不容易预约挂到号,去一趟医院。一般都要请假一天,很少能半天完成问诊、检验和取药的。有时候,还要请多一天假跑第二趟医院。说实在,我不想在医院多呆一分钟。噢,说错了,是1秒钟。
不是不需要,而是不能!也就是已批准产品的检验时间都很长,尤其是主流的免疫印迹产品。
2018年,某自身抗体印迹产品将该方法产品的理论检测时间从主流的108分钟减少至37分钟。
2019年以后,又有多个注册人紧紧跟随,陆续推出理论检测时间相近的产品。
估计同样的一群人又会跳出来说理论检测时间那么短,肯定不准的。好吧,各玩各的,开心就好。
七、只要针对症状,检测少数相关
自身抗体就好了,不需要大筛查?
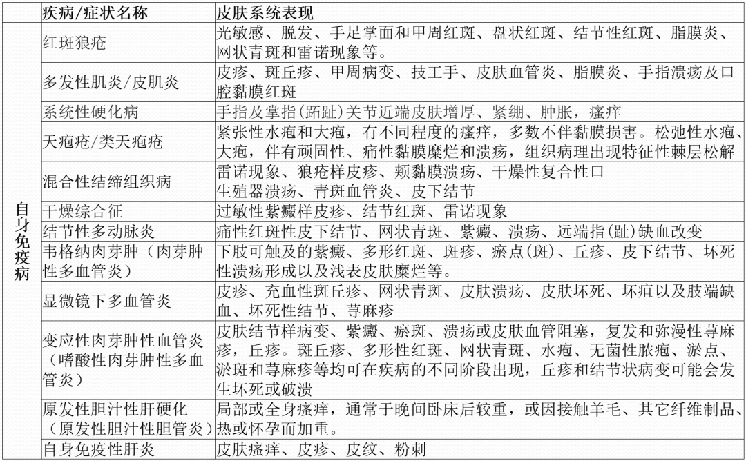
自身免疫病在中国被称为风湿免疫病。由于其表现复杂性和多样性,风湿病以前通常被归类为疑难杂症。
从已公布的自身免疫病诊疗指南或专家共识,我整理了一些自身免疫病在皮肤系统的表现。由于个体差异,很多表现并不一定会完全出现。

对此,临床上同时检测多种自身抗体,或进行大筛查是有必要的。为何会有反对的声音?根源问题在于医疗服务收费。
举一个例子就好了。
假设方法学1单项收费50元,方法学2单项收费10元。
采用方法学1测试10项自身抗体,收患者500元。而改用方法学2可以测试50项自身抗体。
一目了然了吧?
八、自身抗体检测的医疗服务收费
自身抗体检测的医疗服务收费非常混乱,不仅不同项目价格差别大,而且同一个项目不同方法学的价格差异也非常大。以某市的dsDNA和CCP的医疗服务收费为例。

有些自身抗体项目的医疗服务收费只对应于某一类方法学,或者只对应于定量的检验结果。这无疑是不利于医疗机构开展新方法同项目检测,或新项目的检测,更不利于相关体外诊断企业的发展。
九、未来展望
随着医学基础研究的发展,相信会有越来越多的自身抗体被发现,并应用于临床检验。国内的体外诊断企业也逐渐加入自身抗体产品的竞争行列,这对医疗机构和患者来说,无疑是利大于弊的。
然而,有以下因素仍然制约着自身免疫病体外诊断产品的上市和推广。
1、原材料
全球专注自身抗体诊断原材料的制造商并不多,基本被外资企业垄断,例如DIRECT、ImmunoVision、AROTEC等。可喜的是国内也出现了一些制造商,例如博百欧、近岸蛋白等。
强烈推荐一个搜索网站:
这个网站可以在全球范围搜索各种生物原材料,比如抗原、抗体。
在此声明:这是我偶然发现的网站,与此网站没有任何利益关系。

2、注册申报
虽然自身抗体类体外诊断试剂属于II类医疗器械,然而新自身抗体免临床试验的可能性很小。而且,自身抗体本身的阳性检出率并不高,因此临床试验的费用会比较高,临床试验周期会比较长。新自身抗体的注册申报难度也会非常大。即使新自身抗体获得药监局批准,临床的推广也是一个艰巨的过程。
3、标准化溯源
从2021年开始,卫生部临床检验中心组织的室间质评活动已对企业关闭。这不利于企业持续改进相关体外诊断产品质量。除了少数项目,尚缺乏自身抗体的国家或国家标准参考物质。不同制造商提供的体外诊断产品可能存在显著差异,给临床造成困扰。
4、方法学
各种方法学将持续并存。
基于医疗服务控费和临床诊断需求,化学发光降维打击免疫印迹或其它多项联检方法是不可能的,两者根本就不是一个维度,但估计会降低酶联免疫法产品的市场份额。
间接免疫荧光法产品市场占比会逐渐降低,并最终彻底消失吗?随着越来越多特异性自身抗体被发现和应用,应用更先进的蛋白纯化技术和基因工程技术,特异性自身抗体联合检测的灵敏度和特异性将会超过以HEp-2细胞为实验基质的IIF法产品。有些制造商原来注册了间接免疫荧光法的抗核抗体产品,后来都放弃延续注册了。免疫荧光法产品市场占比会逐渐降低,但不会最终消失,因为利益的存在。
有文献报道,IFI44L基因甲基化位点检测方法是系统性红斑狼疮的另一种有效诊断手段。2020年1月,一个注册人的相关诊断试剂盒进入国家药监局特别审查程序。这可能是未来的一个方向。但是,该方法比自身抗体联合检测的性能优势到底有多大呢?成本和效率又如何?拭目以待。
5、医疗服务收费
如果出一个统一的物价收费,类似于变应原(过敏原),则皆大欢喜。
自身抗体筛查(各种免疫学方法),计价单位(项),价格30元。
定性?定量?化学发光?免疫印迹?酶联免疫?间接免疫荧光?
这个选择权留给用户自己吧。
6、慢性病也必须及时诊治
虽然自身免疫病属于慢性病,但也可能危及生命。2020年,由于当地医疗条件有限,我的一个高中同班同学患有自身免疫病,没有及时得到诊治。待到她病重之时,转移至广医,医生已无力回天了。她已经离开了这个世界。真是一件让人惋惜的事。
全国绝大部分二级医院都还没有开展自身免疫病的体外诊断和治疗。希望更多自免免疫病的体外产品尽快上市,为大家提供性价比高的诊断,减少类似悲剧的发生。

参考资料:
1.MichaelMahler,Pier-LuigiMeroni,XavierBossuyt,,ArticleID315179,18pages.
2.中国医师协会风湿免疫科医师分会自身抗体检测专业委员会.抗核抗体检测的临床应用专家共识.中华检验医学杂志,2018,41(4):275-280.
3.中国免疫学会临床免疫分会.自身抗体检测在自身免疫病中的临床应用专家建议.中华风湿病学杂志,2014,18(07).
4.中国免疫学会临床免疫分会专家组.自身免疫病诊断中抗体检测方法的推荐意见.中华检验医学杂志.2020.43(9):878-888.
5.国家药监局.抗核抗体检测试剂注册技术审查指导原则.
6.,FRCP,(3rd).
7.中国医师协会风湿免疫科医师分会自身抗体检测专业委员会.抗核抗体检测的临床应用专家共识.中华检验医学杂志,2018,41(4):275-280.
8.MichaelO’,,OCTOBER2013.