
研究员:郝方然核心要点•化学发光行业市场容量过百亿,行业增速约为30%:作为IVD行业的黄金细分领域,化学发光市场容量从2010年的20亿元增长至2015年的69亿元,年复合增长接近30%,2017年......

研究员:郝方然
核心要点
•化学发光行业市场容量过百亿,行业增速约为30%:作为IVD行业的黄金细分领域,化学发光市场容量从2010年的20亿元增长至2015年的69亿元,年复合增长接近30%,2017年市场容量达到120亿元。随着化学发光技术更迭及替代趋势逐步延续,及总体市场需求的不断提升,未来有望继续保持高速增长态势。未来行业驱动因素主要包括:
(1)中低端医院的普及度的驱动力:化学发光项目收费较贵,且仪器耗材成本较高,现阶段设备投放及项目检测多集中于大型二级和三级医院,普及度相对生化市场较低,随着分级诊疗落地、一些社区卫生中心、妇幼保健、计生站的发展,对化学发光的需求正在实现爆发式的增长;
(2)方法学替代的驱动力:化学发光普及之前,国产的免疫学方法主要集中在酶联免疫、板式发光、胶体金等定性或半定量方式,无法满足临床应用的需求,随着管式化学发光的技术发展和成本下降,化学发光将替代一部分定性免疫检测的市场。从国际市场上来看,化学发光免疫诊断已经基本实现了对酶联免疫方法的替代,占到了免疫诊断市场90%左右的市场份额。对于我国来讲,化学发光市场占比约为73%,以国际市场为对标,尚有较大发展空间;
•化学发光行业门槛高,技术护城河较深:化学发光产品涉及原料包被、仪器、试剂等多重技术壁垒。磁微粒包被技术和抗原抗体偶联技术直接影响标记抗体和抗原的结合质量,技术壁垒高;化学发光分析仪与配套试剂作为封闭系统运行,提升行业进入门槛;除此之外磁微粒、仪器和试剂是三个需要协调发展的系统,只有三个模块齐头并进才能从整体上保证化学发光检测的准确性以及稳定性;
•化学发光市场进口品牌市场占比超过80%,国产替代空间大:从目前国内竞争格局来看,化学发光由于其较高的技术壁垒以及国产品牌介入的时间相对较晚,总体而言还是国外巨头相对垄断的阶段,从行业目前竞争格局来看,罗氏占据约44%市场份额,雅培占据约24%市场份额,贝克曼和西门子分别占据13%和4%的市场份额,国产品牌只占据15%市场,替代空间巨大;
•公司自主研发能力强,产品线丰富:目前泽成生物为国内少数真正具有全系统、全产品线研发能力和持续升级的能力的优质企业。泽成生物化学发光分析仪产品线已发展齐备,且均为自主研发,可以满足大、中、小型实验室的检验任务,性能稳定。另外,公司获批的试剂品种覆盖甲功、性腺激素、肿瘤标志物、肝纤、糖尿病、肿瘤、传染病等主要临床诊断项目,可以满足所有临床科目大部分免疫检验的需求;尤其是在性激素等小分子领域,具备显著的技术优势;
•公司化学发光仪器累计投放数量约为550台,生化及POCT产品布局完成,多元化发展蓄势待发:公司2017年新增投放化学发光仪接近200台,累计投放数量550台左右,初步形成规模;2017年收入相比2016年增长两千余万元,业绩发展迅猛。除此之外公司通过并购进入生化领域,试剂注册证65个,POCT产品(小型化学发光)初步完成布局,处于产品注册阶段,多元化发展增添动能;
•公司积极布局区域检验中心,下游延伸进展顺利:国务院于2017年4月26日颁发了《推进医疗联合体的建设和推进的指导意见》,明确提出每个城市至少建成一个试点的医联体,而区域检验中心是医联体的重要组成部分。公司现阶段积极布局区域检验中心,2018年至少完成1-2家建设工作,通过产品直接导入区域检验中心模式,打通终端渠道,实现下游延伸;
一、公司概况
•公司简介:江苏泽成生物技术有限公司于2011年8月12日设立,主营业务是研发、生产及销售全自动化学发光测定仪及配套试剂,是国内磁微粒酶促化学发光系统(ALP体系)的引领者。公司产品线覆盖了疾病预防、诊断、治疗检测、健康状态评价等医疗领域,且产品线不断丰富。

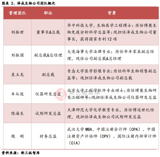
公司团队:公司管理团队拥有强大的免疫诊断技术研发背景及丰富的市场经验,员工数量目前已经接近300人。

股权结构:

组织架构:

专利:目前公司拥有专利57件,其中授权18件(发明8件、实用新型7件、外观专利3件)、在申请39件(已公开),软件著作权3项,无知识产权纠纷。
二、化学发光行业市场容量过百亿,技术护城河深,国产替代空间巨大
•化学发光行业市场容量过百亿,行业增速约为30%
免疫诊断为目前国内体外诊断领域最大的细分市场,2010年免疫诊断市场规模为40.5亿元,到2015年已经接近90亿元,占整个体外诊断市场的30%左右,年复合增长率接近17%,发展迅猛。
化学发光(CLIA)免疫分析对于疾病的诊断、疗效评价、健康人群筛查等具有重要指导意义,通过对人血清中各种微量活性物质的精确定量分析,为临床医生对疾病的准确诊断提供重要依据。作为IVD免疫诊断中的黄金细分领域,化学发光市场容量从2010年的20亿元增长至2015年的69亿元,2017年市场容量达到120亿元,年复合增长接近30%。

随着化学发光技术更迭及替代趋势逐步延续,及总体市场需求的不断提升,未来有望继续保持高速增长态势。未来行业驱动因素主要包括:
(1)中低端医院的普及度的驱动力:化学发光项目收费较贵,且仪器耗材成本较高,现阶段设备投放及项目检测多集中于大型二级和三级医院,普及度相对生化市场较低,随着分级诊疗落地、一些社区卫生中心、妇幼保健、计生站的发展,对化学发光的需求正在实现爆发式的增长;
(2)方法学替代的驱动力:化学发光普及之前,国产的免疫学方法主要集中在酶联免疫、板式发光、胶体金等定性或半定量方式,无法满足临床应用的需求,随着管式化学发光的技术发展和成本下降,化学发光将替代一部分定性免疫检测的市场。
从国际市场上来看,化学发光免疫诊断已经基本实现了对酶联免疫方法的替代,占到了免疫诊断市场90%左右的市场份额。对于我国来讲,化学发光市场占比约为73%,以国际市场为对标,尚有较大发展空间;

化学发光行业门槛高,技术护城河较深
化学发光产品涉及原料包被、仪器、试剂等多重技术壁垒。磁微粒包被技术直接影响标记抗体和抗原的结合质量,技术壁垒高;化学发光分析仪与配套试剂作为封闭系统运行,提升行业进入门槛;除此之外磁微粒、仪器和试剂是三个需要协调发展的系统,只有三个模块齐头并进才能从整体上保证化学发光检测的准确性以及稳定性,因此行业技术护城河深。
•化学发光检测临床应用广泛
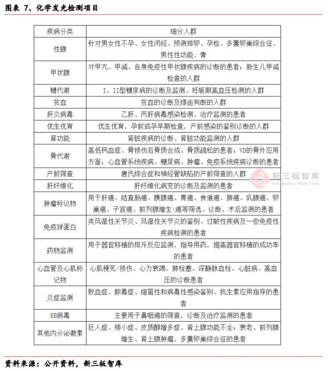
化学发光作为免疫诊断的主流技术方法,其临床应用十分广泛,涵盖肿瘤标志物、心脏标志物、甲状腺能、胰岛素、糖尿病、感染性疾病、细胞因子、激素、过敏反应和治疗药物浓度监测等。其中肿瘤标志物、激素、传染病、甲状腺、心脏标志物为化学发光应用最多的临床项目,占比之和超过80%。

化学发光行业国产品牌市场占比低于20%,替代空间大
从目前国内竞争格局来看,化学发光由于其较高的技术壁垒以及国产品牌介入的时间相对较晚,总体而言还是国外巨头相对垄断的阶段,从行业目前竞争格局来看,罗氏占据约44%市场份额,雅培占据约24%市场份额,贝克曼和西门子分别占据13%和4%的市场份额,国产品牌只占据15%市场,替代空间巨大。

海外巨头的化学发光产品进入中国的时间较早,深耕市场多年。其中2003年西门子最早进入中国,随后贝克曼、雅培等企业也纷纷瞄准国内市场进行布局,2006年罗氏化学发光进入国内,并快速跑马圈地,目前已基本占据国内化学发光市场的半壁江山,市场占有率处于绝对领先地位。
现阶段而言,三甲医院由于技术、性能要求较高,价格仅是次要考虑因素,因此仍以采购进口品牌为主,国产品牌在检测准确性和稳定性方面尚有一定差距,目前还比较难作为主力机型应用和推广。对于二级及以下医院来说,性价比则是其考虑采购设备的关键,国产品牌的优势巨大。
在大型医院,通常配备4-5个品牌的发光仪(顶尖三甲可达10台),每个品牌开展项目不同,通常都是该品牌的优势套餐,出于套餐项目需求而采购。具体来说,罗氏特色为肿瘤标志物,传染病检测是雅培优势,性激素检测方面贝克曼更具优势,西门子则是以全取胜,检测项目丰富,产品系列多样化。而在二级及以下医院,通常配备1-2台化学发光仪,中小医院在采购招标时,会重点考虑产品性价比,以及检测项目是否覆盖全面,因此国内品牌往往优势比较明显。现阶段基层医院对于化学发光仪器及试剂需求尚未完全释放,一方面随着医院检验科室扩张及检测技术能力提升,空白市场逐步释放;另一方面化学发光对于酶联免疫技术更迭趋势不可逆。因此未来随着分级诊疗逐步落地,国产品牌的市场空间很大。
•化学发光国产品牌进口替代路径:先增量后存量,以全面性或特检项目取胜
化学发光一般为仪器与试剂封闭式运行,仪器往往毛利较低,使用期限一般为五年左右,厂家一般通过投放设备带动试剂产品的销售。化学发光存量市场需要一定的时间周期进而替换,而增量市场则是国产品牌快速切入和布局的最优选择,每年新增装机量以及每台设备带动平均试剂消耗量则是衡量国产品牌成长性的关键因素。除此之外,从发展路径上来说,主要有两大基本思路:
第一条线就是以检测全面性而取胜,快速跑马圈地,先从二级及以下医院为市场突破口,发展逻辑迎合市场需求,毕竟中小医院对于性价比的要求更高,因此与国产品牌契合度较高。且国家整体政策倾向也极其利好国产品牌的发展,包括分级诊疗、优先采购国产设备等,未来二级及以下医院市场空间还有很大;之后随着技术升级、在检测项目全面同时,突出重点领域,尤其是肿瘤、传染病、激素等的核心竞争力,逐步实现在三甲医院的进口替代;
第二条线则是以特检项目进驻三甲医院,与海外巨头实现差异化竞争,检测项目和领域并不重合,实现市场切入;通过在三甲医院布局的先发优势,塑造良好的品牌形象,逐步完善产品检测性能及检测菜单的丰富度和特色优势,逐步打通整个市场链条。

三、公司技术优势显著,逐步形成化学发光产品为核心,生化+POCT多元化发展态势,区域检验中心业务进展顺利
•化学发光仪器款型多,市场覆盖力强,检测菜单丰富,全面性+特殊项目兼顾
泽成生物现阶段化学发光仪主力机型共有三个型号,分别为CIA600、CIA1200以及CIA2800,分别定位于小型及基层医院、二级及以下医院、三级医院等,市场覆盖力强,性能优质。化学发光试剂注册证共有51项,涵盖甲状腺功能、性激素及肿瘤标志物等十余种检测菜单,品类丰富。公司仪器+试剂均为自主研发,拥有自主知识产权。


公司常规检测项目较全(甲功、激素、肿瘤),与贝克曼同一体系,尤其是在激素等技术壁垒较高的小分子项目,产品领先国内,媲美国际。除此之外,在一些特殊检验项目上亮点颇多,其中25-OH-vitD为热点项目,市场容量大,主推体检/妇幼/老年病医院/临床科室常规检测;公司基于化学发光平台的NGAL为独家项目(肾损伤早期标志物),可以作为进院敲门砖,主推ICU、急诊、心内、肾内、大手术科室;胃粘膜为体检指标以及市场掘金点,主推体检/消化内科/胃镜科等;肝纤维化主推肝病科,适用慢性肝病、酒精肝、脂肪肝等肝纤维化的早期诊断。
•核心技术领先,公司拥有完整知识产权的管式磁微粒化学发光免疫分析的智能化诊断系统
公司核心技术平台涵盖了核心原料以及试剂耗材和仪器的全配套系统,其中公司以华中科技大学等科研单位为技术依托,建立了基于磁颗粒分离的化学发光免疫分析技术平台,泽成生物在已有的技术基础上改进并完善了磁珠制备工艺,制备与国际知名公司的磁珠质量相当的磁珠,并将公司自行生产的磁珠用于免疫检测,大大减少了项目检测的成本。
悬浮磁微粒作为反应载体,均匀的分散于反应溶液中,可发挥液相免疫反应的优点,加快捕获物与靶物质的结合速度,保证免疫反应和发光反应迅速达到平衡,无需耗时等待,此步温浴时间一般设定为5分钟。磁珠表面偶联抗FITC抗体,也得益于专利技术:硒化镉/硒化锌/硫化锌双壳层结构量子点的合成方法(申请号:200710053094.9;证书号:第543297号;申请人:江苏泽成生物技术有限公司)。
化学发光技术主要包含3条技术路线:直接化学发光、酶促化学发光和电化学发光,其中,酶促化学发光又细分为HRP+鲁米诺体系和ALP+AMPPD体系,分别以强生和贝克曼为代表;直接化学发光以雅培为代表;电化学发光技术则为罗氏所独有,技术外溢很少。从技术路线来看,以贝克曼、西门子为代表的ALP+AMPPD体系是目前最为成熟、最为完善的技术体系。
泽成生物董事长刘振世博士在华中科技大学攻读博士期间的主要研究方向为“ALP+AMPPD”发光免疫系统,其先后融合了倍爱康、意大利罗马亚特斯诊断公司和博奥的技术积累和沉淀,最终选定了以西门子、贝克曼主流生产企业为代表的碱性磷酸酶发光体系。其中辉光型-AP标记物可增强结果的稳定性,降低假阴/阳性的出现;APLS发光底物可加快底物反应速度,20s即可获得检测结果,使得检测体系最快15min获得结果。

上下游合作关系稳定,仪器累积装机量突破550台
(1)上游采购:公司采购的原料主要包括抗原抗体及蛋白血清类、试剂耗材、电器标准件、非标金属件、非标塑料件、电路板等原料,除了非标金属件外,采购原材料价格一般相对稳定;
(2)生产及产能:公司总部位于江阴,但受限于江阴场地出现瓶颈以及加之泰州提供了多种优惠政策,企业采取在泰州放大生产能力的策略,公司生产中心已逐渐从江阴过渡至泰州,江阴未来将仅保留行政和市场等方面职能。
泰州未来将承担大部分仪器和试剂生产任务,现阶段公司通过国家GMP认证的万级、十万级级洁净厂房,是国内产能最大的IVD试剂生产中心之一,试剂产能达到2亿测试/年;仪器产能达到2000台/年。
(3)销售模式:在销售模式上,泽成生物目前以经销为主,但针对重点客户,公司会把这些客户从和经销商的协议中切出来,掌握在自己手里。现阶段,公司已经逐步在全国范围内建立起了重点区域经销商网络,目前合作经销商数量约为80-100家。各区域的仪器投放以经销商先期介入为主,泽成生物的市场、销售、售后和技术支持部门给予全力协助,公司和经销商是一种共生的关系。
泽成生物营销团队具有丰富的经销商管理经验以及经销商储备,前期首选具有医院资源的中型经销商作为突破口,尽可能在区域内树立使用标杆,现在随着泽成生物仪器投放量不断增加,已经开始从各类经销商中甄选有实力经销商进一步推进仪器销售和推广。现阶段公司采取“保障金+预付款”的方式,保障投放仪器的产出量,其中CIA600交付3万元保障金,CIA1200交付5万元保障金,CIA2800交付10万保障金,以此保障三种仪器1年试剂用量至少为8万、10万和25万。
自2014年4月,泽成生物的化学发光仪器和试剂上市并逐渐开始市场推广,且成长快速,2014年装机量为46台,2017年装机量迅速上升为200多台。截至2017年底,泽成生物已投放化学发光测定仪超过550台,其中国内市场投放500台,超过100台交付OEM合作伙伴,真正投放市场仪器数量约为300多台,其中CIA1200单机平均产出8-10万元;CIA600单机产出约为5万元;CIA2800产出约为35万左右。泽成生物仪器终端客户范围比较广,既有三甲医院,也有二级医院乃至乡镇卫生院,其中CIA2800主要投放三甲及第三方检验中心,客户包括陕西省二院、上海安达医院、温州美众医学检验所、上海瑞金医院、上海洪山医院、北京佑安医院、合肥市第一人民医院滨湖分院等。
•公司通过并购进入生化领域,POCT管线蓄势待发
公司近两年通过并购潍坊泽成进军生化领域,生化试剂已取得65个注册证书,涵盖肝功能类、糖类、血脂、肾功能、心肌酶、胰腺功能、心脑血管、特种蛋白、离子电解质等数十个领域,检测菜单丰富全面,其中专利产品包括总胆红素检测试剂盒(酶速率法)、直接胆红素检测试剂盒(酶速率法)以及血糖检测试剂盒(氧化酶法)等,2017年贡献收入800万左右;2018年计划新增注册高值项目6项。
除此之外,公司POCT全自动化学发光测定仪研发进展顺利,化学发光为未来POCT技术领域的发展趋势,在检测速度、灵敏度和便捷度方面综合性能最强,具有很强的应用优势。公司开展研发的检测项目重点包括降钙素原PCT、全程c-反应蛋白hs-CRP以及心脏标志物等,试剂采用一次性试剂条,无液路系统,维护方便;仪器体积小巧,可同时进行1-8项检测。预计2018年底或者明年初取证10项。

积极布局区域检验中心,下游延伸顺利进展:
国务院于2017年4月26日颁发了《推进医疗联合体的建设和推进的指导意见》,明确提出每个城市至少建成一个试点的医联体,而区域检验中心是医联体建设的重要组成部分。
公司现阶段积极布局区域检验中心,2018年至少完成1-2家建设工作,通过产品直接导入区域检验中心模式,打通终端渠道,实现下游延伸。区域检验中心的开展可覆盖当地几家重点医院,一方面符合政府的预期和鼓励扶持,另一方面提升当地整体检验科的服务能力和水平,真正实现分级诊疗、惠及百姓,是未来市场发展的大势所趋。
区域检验中心业务的布局和开拓需要两方面核心门槛,首先是核心技术,与政府谈判合作的时候,作为有核心技术和产品的公司,更容易得到信任,业务开展更为容易;其次是渠道关系,区域检验中心是企业、医院和当地政府渠道三方合作洽谈的产物,政府在其中扮演非常重要的角色,决定了业务准入;企业负责运营管理,产品导入及技术支持等;医院主要负责标本收集,保留常规检验服务和急诊,并接收结果。
公司现阶段产品线在化学发光的基础上已经扩展至生化+化学发光+POCT全系列解决方案,尤其是POCT产品在基层医疗市场上具有极其广阔的应用前景,非常适合导入于区域检验中心。目前公司在江苏、河南、安徽、山东等部分区域都已经找到可靠的渠道关系,区域检验中心业务开展极为顺利。
四、战略规划及财务
•市场策略
(1)当下立足二级医院,逐步向三级以上医院进军,采取农村包围城市的打法;
(2)国产替代进口,国内、国际市场并举,打破国际垄断;
(3)重视终端上量,提升客户质量是接下来的重点;
•整体市场定位
专注于化学发光领域,兼顾其他IVD项目的领军企业。
•财务及业绩增长点测算
公司2017年收入相比2017年增长两千余万元,近三年复合增长率超过100%,成长性极强,已接近达到盈亏平衡点。
未来业绩增长点包括:
(1)自有产品:化学发光为主,兼有生化产品线和POCT产品线;其中化学发光今年在临床的项目约为五十余种,包括市场容量较大的传染病项目以及高血压、术前八项和自免等,产品线逐步丰富有望带动已装机化学发光仪产出提升,同时公司装机量逐年增长,扩张态势依然迅猛(国内+国外),成长性强。此外,生化产品线和POCT产品线也在稳步进行市场推进;
(2)区域检验中心+集约化业务:检验科托管,已签约1家三甲医院,2018年完成4-5家;依托托管医院检验科,拓展区域检验中心的业务开展,目前有三家意向签约,预计2018年至少完成一家;
(3)渠道整理:考虑在2-3个优势区域进行渠道整合,已经完成一家(河南);
五、融资
公司计划融资1.5-2亿元,主要用途包括:
(1)研发:3000万,其中超过一半是临床试验费用;
(2)渠道合作:8000万-1亿,可以快速导入自有产品(发光+生化+POCT);
(3)集约化业务:5000万-8000万,托管检验科及区域检验中心;
重要声明
报告中的内容和意见仅供参考,并不构成新三板智库对所述证券买卖的出价或询价。本报告所载信息不构成个人投资建议,且并未考虑到个别投资者特殊的投资目标、财务状况或需求。不对因使用本报告的内容而引致的损失承担任何责任,除非法律法规有明确规定。客户不应以本报告取代其独立判断或仅根据本报告做出决策。
本报告版权归新三板智库所有,新三板智库对本报告保留一切权利,未经新三板智库事先书面许可,任何机构和个人不得以任何形式翻版、复制、发表或引用本报告的任何部分。如征得新三板智库同意进行引用、刊发的,需在允许的范围内使用,并注明出处为“新三板智库”,且不得对本报告进行任何有悖原意的引用、删节和修改,否则由此造成的一切不良后果及法律责任由私自翻版、复制、刊登、转载和引用者承担。