
养老保险应该怎样缴纳?社会保险现在越来越贴近人们的生活了。特别是养老保险,越来越多的人都知道了其重要性。参加养老保险,主要分为企业职工参保和灵活就业人员参保两种形式。企业职工参保是单位缴纳社会保险费,......
社会保险现在越来越贴近人们的生活了。特别是养老保险,越来越多的人都知道了其重要性。
参加养老保险,主要分为企业职工参保和灵活就业人员参保两种形式。
企业职工参保是单位缴纳社会保险费,社保费由职工本人和用人单位按固定比例共同承担。职工参保必须是缴纳社保五险,像养老保险缴费比例职工本人承担缴费基数的8%,单位承担缴费基数的16%。
灵活就业人员参保,是自己承担社会保险费,养老保险缴费比例一般是20%,个别地区缴费比例能达到24%,比如说上海。

参加养老保险,退休以后领养老金。但是养老金也仅仅是养老保险待遇的一部分。
养老保险待遇,主要包括基本养老金、各种补贴补助、病残津贴待遇、丧葬抚恤待遇等等。
一、基本养老金待遇,是按照退休待遇计算公式计算而来,参加养老保险缴费主要包括基础养老金和个人账户养老金两部分待遇。

具体计算公式如上图。个人账户部分用于支付个人账户养老金,如果领取不完,个人账户的余额可以继承。如果领取完了,会由统筹账户发放个人账户养老金,保障退休待遇不变。因此个人账户部分是不会亏本的。
基础养老金部分是根据缴费档次领取一定比例的社会平均工资。如果按照60%基数缴费,每缴费12个月,可以领取0.8%的社会平均工资。
一般来说,如果按照最低(60%)基数缴费15年,基础养老金是12%的退休上年度社会平均工资,再加上个人账户养老金,养老金能领取每月1000元左右。
基本养老金实际上还包含退休以后每年的养老金增长。按照国家统一部署和安排退休人员的养老金,每年都会进行定额调整、挂钩调整、适当倾斜三种方式的调整。像我岳母过去养老金只有500多元,现在已经涨到了3200多元。国家明确养老金要根据社会平均工资和物价增长情况,每年进行调整。
二、补贴补助类待遇。主要是一些地方性补贴,比如冬季取暖费、春节过节费、物价补贴等等,全国并没有统一的要求,一般是地方历史性的政策。像山东的冬季取暖费是1700元,杭州的春节过节费是1200元。这些补贴补助类待遇,一般不跟缴费年限和缴费基数相挂钩,是人人相等的。
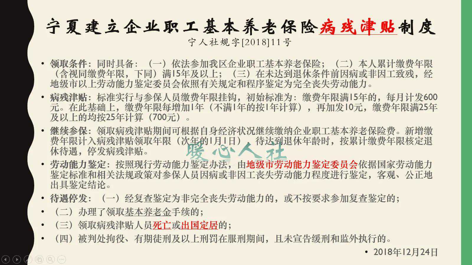
三、病残津贴的待遇,主要适用于因病非因工失去劳动能力的人,但是全国目前没有统一的政策,一般要求参保缴费满15年以上,所以年轻人越早参保越好。这种退休待遇,实际上不设退休年龄。

四、丧葬、抚恤待遇,参保人去世以后家属领取的待遇。主要跟去世上年度该省市城镇月人均可支配收入相挂钩。丧葬补助金是两个月的可支配收入,抚恤金根据缴费年限和缴费月份领取9~24个月。
综合以上四种待遇,参加养老保险是非常划算的了,尤其是年轻人,千万不要错过国家这份福利保障。