
艺术概论对于很多同学来说是非常头疼的科目满书抽象、晦涩的词汇与理论知识完全不知道从何入手没关系!今天我们为大家呈上保姆级学习方法与建议首先我们先来了解一下艺术概论在考研出题中的常见题型与分值大致了解《......

艺术概论对于很多同学来说是非常头疼的科目
满书抽象、晦涩的词汇与理论知识
完全不知道从何入手
没关系!
今天我们为大家呈上保姆级学习方法与建议
首先我们先来了解一下艺术概论在考研出题中的常见题型与分值
大致了解《艺术概论》考试对学生的要求
01
选择、填空题
分值通常在2-3分之间,这类型的考题尤为喜欢考书本上的细节,常考理论著作的作者(比如《原始文化》的作者是____)、书上分析过的著名作品的作者(比如《韩熙载夜宴图》出自于___之手)、微观知识点(比如书法的主要书体为__)或者是常见知识点(比如艺术创作过程中的中心环节是__)。有选择填空题的同学需要对一些看上去不是重难点的细碎知识稍加整理。

02
名词解释
分值通常在5-10分之间,分值的差异对答案的要求也有区别,但名词解释最主要考核的还是定义,其他的内容如特点、产生原因、影响等可以作为补充内容附加在答案中,总的来讲就是要把考的概念是什么东西讲清楚!

03
简答题
分值通常在10-15之间,个别学校也有20分一道的。简答题一般比较单刀直入,题干信息可以直接确认具体知识点,如简述艺术批评定义及作用、简述艺术与宗教的关系。与名词解释不同,简答题可能涉及多个概念之间的关系,或者单个概念的延展,对答题的逻辑性稍有提高。

04
论述题
分值通常在20分以上。论述题基本上决定了一张试卷的难度和得分上限,因为填空、选择、名解、简答更多是对书本基础知识的再现和整理,但论述题则对艺术史现象与艺术概论的结合有一定融会贯通的能力,能把现象与规律结合起来是论述题主要考察学生的能力之一。如结合中国艺术史的发展论述艺术功能的变化。当然,还有材料分析题、实时热点题、美学题也有可能是艺概会考的。

可见随着分值的提升
对考生的要求是越来越高的
那我们应该如何准备与学习呢?
四月很多同学中外美术史已经跟完快一轮了
不得不说现在大家备考时间是越来越提前了!
但其实对于大部分同学来说学习艺术概论稍微偏早
所以我们给大家订一个截止时间比较合适
不论你几月开始
在五月之前艺术概论都要过完一轮最为合适
之后便可以循序渐进提升对艺术概论的认识与学习
第一步,《艺术概论》的参考书至少精读一遍加上基础课程跟完一轮。
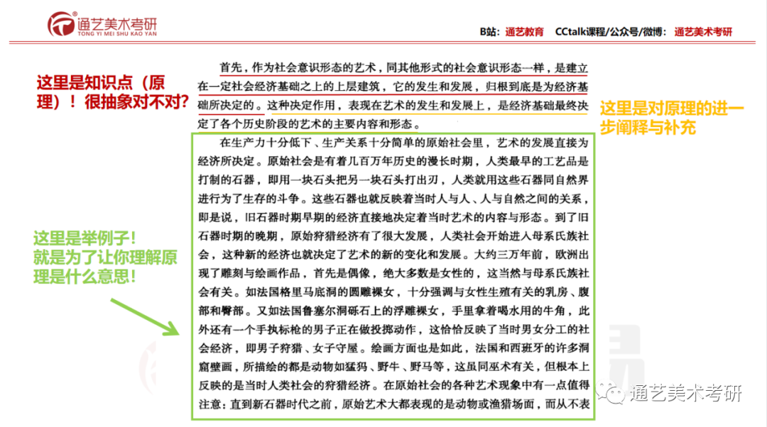
是的!这个过程对于很多同学来说都比较痛苦。很多同学随手打开艺术概论,映入眼帘的都是:辩证唯物主义、审美关系、艺术的本质、在分化与综合中发展这些抽象又令人头疼的词汇,还没开始就想结束。艺术概论的知识点的确是偏抽象化的,但每本《艺术概论》的作者也为了让读者能够更好理解艺术的相关规律而进行了大量阐述与举例分析,所以阅读的时候一定要结合例证来理解知识,把抽象的内容具象化。

▲参考书文本分析示例
《艺术概论》不同版本的参考书基本都是按照这种逻辑来编写的,只要抓住这一条,理解参考书就不再没有方向,而是对自己目前阅读的部分究竟是要解决何种问题有清晰的认知。
当然,咱们通艺的基础课程的主要教学目标就是让大家全面理解书本内容,并且融入考研趋势、考研真题到课程内容中,让它更有倾向性。通艺每一版本《艺术概论》的基础课皆以理解为主旨,在课堂中用大家熟悉的艺术作品把抽象的知识点讲得生动有趣的同时又不失逻辑性。

▲通艺《艺术概论》基础课

▲通艺《艺术概论》基础课内容示例
所以大家在五月之前如果时间充分的话,尽量把基础课程跟完,每天听2-3个小时,两周内就可搞定!这里也有一个小小的建议,在上课之前可以自己先尝试阅读一下参考书,如果能看下去最好,可在阅读的同时标记出自己觉得难理解和有疑问的地方,带着问题去跟课程就会对知识的学习与理解更加深入哦!如果自行阅读十分困难,直接跟课也是不错的,跟完基础课再回到书本,你也会发现这本书其实真的没有那么难读和难懂!
此外,这个阶段不要贪多,《艺术概论》的初期学习一定要以理解为主,加深对各个知识点的印象,对于如何做题不必太操之过急,重心一定要放在“理解”二字上!
第二步,六月至七月开始在基础知识的全面理解上去理顺书本的宏观逻辑与微观逻辑,并且逐步开始掌握客观题——主要是名词解释与简答题的答题要求与技巧。
因为五月前主要以先搞懂《艺术概论》“讲的是什么”,如果同时要求大家串联各章节知识点学起来会比较吃力,而逻辑与知识点的串联又是艺术概论极为关键的部分,所以在基础至强化过渡的阶段我们可以集中精力来做好!
什么叫作“理顺书本的宏观逻辑”呢?宏观逻辑好比章节框架,在关于艺术创作论这一章中,大部分《艺术概论》的小节内容通常为:艺术家的特征、艺术创作过程、艺术创作心理活动与思维活动等,虽然它们在节数上是并列的关系,但其实在内容上并不是简单的独立或者并列关系。艺术家是艺术创作的先决性条件,没有艺术家就没有艺术创作,而艺术创作中的心理活动和思维活动是贯穿于整个艺术创作过程的,可以说心理活动与思维活动其实是艺术创作过程的一部分,关系上可以理解为包含与被包含。理解好这些内容,你才能对《艺术概论》有更为宏观的认识,不再停留于“碎片式”知识点上。

▲《艺术概论》目录示例



▲通艺《艺术概论》课程内容示例
因为这一步极为关键,真正学好又比较困难,所以可以给自己稍微长一点的时间踏踏实实进行。通艺的《艺术概论》强化课程教学目标即着力解决知识点与知识点背后的关联性,学会用逻辑去强化对知识点的理解。在充分理解知识点和逻辑之后,便开始由“输入”转变为“输出”的过渡阶段,学习做题的基本方法与技巧,逐步攻克客观题。
客观题主要为名词解释与简答题,名词解释不是简单堆砌内容,而是要根据分值来有选择地筛选信息写于答卷,而简答题更要根据具体的题干要求和分值来确定自己写的内容,整个回答要完整又有条理性。
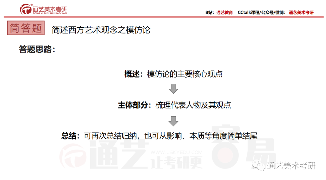
比如下图中“模仿论”是客观题中考频比较高的知识点,我们对其内容理解后,把关键部分整合、串联,就可以变成完整的名词解释。而简答题,是以同样的知识内容构架成完整的“总-分-总”模式,把答案内容用更加具体和条理化的方式呈现出来。



▲通艺《艺术概论》客观题讲解示例
客观题的技巧在通艺的强化课程中都有覆盖,老师会带着大家一边回顾知识点一边学会如何做题,只要跟上老师的思路和节奏,便能顺利完成前期知识吸输入到中期知识输出的过渡!
第三步,八月至九月可以开始大量练题并且涉猎论述题写作喽!


▲通艺学员客观题打卡作业批阅示例
而无忧的同学初期有无忧老师每周布置相应任务会批阅,在八月可以跟进咱们的论述题带写课程了。带写课就是带领大家跨入论述题写作的门槛,通过审题、破题、联系相关知识点、构建思路、确定例证等环节,为大家展现一步步从零开始到写完一篇论述题的完整过程是怎样的,让大家开始对论述题有初步的认识,并打开写作思路,为后续集中攻克主观题做准备。


▲通艺无忧课程《艺术概论》论述题带写课
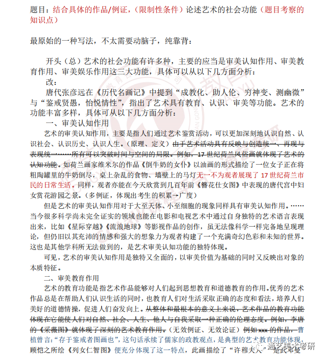
知识也理解了,逻辑也捋顺了,客观题也差不多会写了,那就可以进入我们的第四步——集中攻克主观题!从十月开始,自学的同学同样可以去搜集一些参考书版本相同的院校真题中的论述题来练习。论述题的练习才是真正检验知识点的活学活用,我们需要在这个阶段整合综合性论述题,反复摸索各种题型的解题思路,并整理和归纳常用的论述题例证作为素材。
艺术概论和中外美术相比还是稍微有点区别,在论述题的写作上会更加看重逻辑性和例证分析的准确性,具体的写题技巧由于字数的限制无法在此赘述,但网络上和咱们的课程里干货都是非常多的。通艺的《艺术概论》冲刺课便是为论述题量身定做的课程,汇集了大量院校的经典论述题真题,分析范文写作思路、论据分析角度、文章整体结构等等,让大家对于艺术概论的学习再上一个台阶。毕竟咱们考研最终还是为了十二月底的那场考试,不能光学和背,一定要不断写题,写题实际上也是背诵和理解的过程!


▲通艺《艺术概论》冲刺课内容示例

▲通艺《艺术概论》学员优秀论述题打卡示例
其实只要基础扎实,在方法上稍加指引便能很快上道,但如果前中期的基础没有打牢,学会了再多写作的技巧也无济于事,就像常说的“巧妇难为无米之炊”,论述题虽然是主观题,但主要还是以考察基础知识为主。
最后一步,离我们考试只差一个月了!我们只需要不断查漏补缺,定期进行套卷的模拟测试,就可以真正进入考试的状态!艺术概论一般分为单独一门科目考试以及和中外美术史一起合为一门科目考试。前期大家多半以以单道题为练习的方式,这一阶段就可以开始领略3小时做一套完整测试卷的酸爽了。当然,刚开始做套卷的时候,很多同学都写不完,但其实这是很宝贵的经验,你可以复盘自己哪一种题型用时过长,然后合理规划下一次的模拟测试,直到3小时内可以完成所有的题目!这一阶段,通艺也将为内部学员安排好模拟测试,并进行一对一批阅,大家积极参与即可。


“全程查漏补缺”说明了这并不是最后才进行的环节,放在最后说是想强调它的重要性。每对知识进行一轮系统地学习后,其实我们多多少少都会发现自己哪些知识点理解不够透彻,这都提醒着我们回到基础部分去重新巩固,而不是坐视不管。每一次练习你也会发现自己部分知识点运用方法还不够灵活,或者难以用逻辑去顺利地表达,这也告诉你需要当成“错题本”一样标记并修正,直到不会再出现类似的问题。
字多不看版
1.先对艺术概论的内容有大致的认识,个别不懂的没关系,大意能明白即可
2.地毯式学习各个知识点的内容,打好底子
3.捋顺书本编写的整体框架与逻辑
4.弄清楚知识点与知识点之间的关系
5.把前中期积累的内容与逻辑逐渐过渡至客观题中
6.开始学会以写作的形式接触并练习主观题
7.考前进行套卷练习
8.全程查漏补缺

好了,前文是比较理想化的学习艺术概论的步骤,每个人都可以根据自己的情况有所调整,但有些常见的问题也是需要和大家说明一下的。
艺术概论常见学习问题:
01
艺术概论可以考到140吗?看到网上晒的高分好焦虑
看往届学生的初试成绩就可以判断,最高分还是以120-130居多的,基本很难打到140分,所以心态放好,其他学校的超高分具有迷惑性,要按自己报考院校的实际情况来。如果学校压分,初试线也不会很高,但有一点不好的就是走调剂会不太好,所以不压分的学校后路选择会多一点!
02
很多学长学姐说艺术概论背资料就行,不用看参考书原文
不否认有的同学的确靠背资料考到了这个分数,但是如果抛开压分与否和真题难度来说就是刷流氓,直接背资料只适合题目真的不灵活+全是基础知识点的人。稍微想学好一点的只背资料,做题时碰到不熟悉的题型就很难变通。所以很多人说不看书直接背资料的,到底是对你好还是害你,请想清楚。此外,前文已讲过艺术概论的确是原理+阐释补充+论据,但是教材的编写者都是非常努力想要读者看得懂,所以会举很多生动的例子,想要学懂,还是建议多看原文,比直接背理论要容易上手。
03
就是没办法背下来怎么办?
有很多同学的确是背诵很困难的,但是从我往年带过的学生来看,那些没有系统背诵也拿了不错的分数的同学,终究还是在于他们吃透了知识,完全理解了知识,再加上自己的写作水平不错,写题的时候完全不会害怕,用自己的语言去说明和解释问题就可以了。所以,你不理解知识点,又背不下来,是没办法考好的;但是你如果学习能力和理解能力强,但背诵能力弱一点,其实也是可以拿一个不错的分数的。
《艺术概论》的学习不论适合版本
始终是前基础,后方法
深入到知识内部的学习
才是学好艺术概论的关键
而非仅仅停留于各种知识点、资料的背诵
如果不按时间线安排,《艺术概论》学习方法也是同前文一样的,由浅入深、由表及里。先理解知识,再理解逻辑,然后再学会运用至写题中!
打通内容后,只需一点点技巧的加持
艺术概论就可顺利拿下!
六月前是夯实基础的大好时机
不要总觉得还有大把时间可以用
“跑在前面”的机会就这样白白流失
不想后期学习任务堆积过多的话
早点行动是必须的!