
广东省2022年第一次普通高中学业水平合格性考试(以下简称高中学考)评卷工作已全部完成,现将考试成绩公布有关事宜通知如下:一、成绩公布时间和方式我院将于2月18日10:00起发布2022年第一次高中学......
广东省2022年第一次普通高中学业水平合格性考试(以下简称高中学考)评卷工作已全部完成,现将考试成绩公布有关事宜通知如下:
一、成绩公布时间和方式
我院将于2月18日10:00起发布2022年第一次高中学考成绩,考生可通过广东省教育考试院官微小程序、百度智能小程序或通过“广东招考在线”小程序查询成绩。3月8日10:00起,考生可以通过省教育考试院官微小程序、百度智能小程序自行下载并打印2022年第一次高中学考成绩证书。学考成绩公布和复查方式见附件1。
二、成绩呈现
根据《广东省教育厅关于印发广东省普通高中学业水平考试实施办法的通知》(粤教考〔2019〕18号),成绩公布将以“合格/不合格”“等级”“分数”3种形式呈现。2022年第一次普通高中学考合格性考试成绩,普通高中学业水平合格性考试成绩证书将以“合格/不合格”“等级”呈现成绩。合格性考试等级成绩,位次由高到低分A、B、C、D、E五个等级。A—D等级为合格,E等级为不合格。
语文、数学和英语3科除呈现“合格/不合格”、单科分数和等级外,还呈现3科总分成绩(简称学考总分)和排位,其中艺体类(含体育类、音乐类、美术类、舞蹈类、广播电视编导类)考生还呈现术科合成总分和排位。体育类、音乐类、美术类和舞蹈类专业,合成总分计算公式为:考生总分=学考总分×40%+术科统考成绩×1.5×60%。广播电视编导类专业,合成总分计算公式为:考生总分=学考总分×60%+术科统考成绩×1.5×40%。符合政策加分的考生,以学考总分加照顾加分分值后再参与术科合成总分计算和排序。考生成绩排序原则为:根据考生学考总分(艺体类为合成总分,含政策性加分)从高到低排序;学考总分(艺体类为合成总分,含政策性加分)相同时,比较语文、数学、英语3门科目合计成绩(不含政策性加分)高低,高者优先;语文、数学、英语3门科目合计成绩(不含政策性加分)仍相同时,按以下原则进行排序:
第1位序,比较语文加数学两门合计成绩高低,高者优先;
第2位序,比较语文和数学两门中的单科较高成绩高低,高者优先;
第3位序,比较英语成绩高低,高者优先;
第4位序,艺体类专业比较术科统考成绩高低,高者优先。
三、成绩复查程序和方式
(一)申请复查。考生在获得考试成绩后,如对本人当次考试某科成绩有疑问,可于2月22日17:00前携带准考证,到所在中学或当地县(市、区)招生办公室(考试中心)提出复查分数的书面申请,填写《2022年第一次广东省普通高中学业水平合格性考试考生成绩复查申请登记表》(见附件2),逾期一律不再受理。在学校报考的考生可由学校统一组织办理申请复查手续。复查内容为答题卡图像是否为申请人本人的答题卡,扫描是否准确,考生答题卡是否错评、漏评,各题得分是否错漏,卷面成绩统计合成是否有误,是否与向考生公布的成绩一致。
(二)输入信息。各地市、县(市、区)招生办公室(考试中心)需指定专人负责考生申请成绩复查工作,于2月25日前登录广东省普通高中学业水平合格性考试报名管理系统,选择数据维护菜单栏下的考生成绩复查功能,按要求输入申请查分的考生资料。
四、成绩保管注意事项
普通高中学业水平考试成绩是高校招生录取依据之一,各中学要提醒考生在指定的时间尽快通过省教育考试院官微小程序或百度智能小程序下载成绩证书后自行打印,并妥善保管本人的普通高中学业水平考试成绩证书(含电子版)。如因出国留学等需要,可以申请开具成绩证明,相关要求和流程见广东教育考试服务网(网址:)的相关公告。
五、成绩转出办法
六、考生号或密码遗忘找回办法
考生密码遗忘,可通过广东省普通高考/学考报名系统的考生端()凭手机短信验证码进行密码重置;如需更改手机号码,可在报名系统中凭原手机号码获取验证码进行手机号码更改;如因手机号码已经注销或注册时填错手机号码等原因导致无法接收验证码,则需到报名点或县、市招考机构进行手机号码解绑和密码重置。
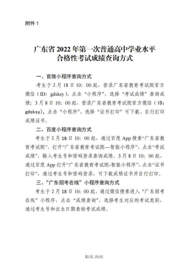
附件:1.广东省2022年第一次普通高中学业水平考试成绩查询方式
2.广东省2022年第一次普通高中学业水平考试考生成绩复查申请登记表

