
(报告出品方/分析师:国信证券胡剑胡慧电子团队)完全转型为半导体公司,持续加大研发投入2016年收购Silex,2022年非半导体业务剥离完成公司自2020年开始剥离非半导体业务,已完全转型为半导体公......
(报告出品方/分析师:国信证券胡剑胡慧电子团队)
完全转型为半导体公司,持续加大研发投入2016年收购Silex,2022年非半导体业务剥离完成
公司自2020年开始剥离非半导体业务,已完全转型为半导体公司。
北京赛微电子股份有限公司成立于2008年5月15日,总部位于北京,于2015年5月14日在深圳证券交易所创业板挂牌上市。

2016年公司通过发行股份以以7.50亿元的对价全资收购瑞通芯源,其子公司Silex是全球领先的MEMS芯片制造商;2018年开始涉足GaN业务。为了转型为半导体企业,公司近年来陆续剥离了原有的航空电子业务和导航业务,自2022年第二季度起不再从事惯性导航业务。

公司以半导体业务为核心。
一方面重点发展MEMS工艺开发及晶圆制造业务,一方面积极布局GaN材料与器件业务,致力于成为国际化知名半导体科技企业集团。
公司目前的主要产品及业务包括MEMS芯片的工艺开发及晶圆制造、GaN外延材料生长与器件设计,下游应用领域包括通信、生物医疗、工业科学、消费电子等。
公司业务遍及全球,服务客户包括全球DNA/RNA测序仪巨头、光刻机巨头、新型超声设备巨头、网络通信和应用巨头、红外设备巨头以及工业和消费细分行业的领先企业等。

研发投入持续增加,2022年研发费率超40%
公司的实际控制人是杨云春先生,持有公司25.10%的股份。
截止2022年底公司共有四个全资子公司,两个控股子公司。SilexMicrosystemsAB是注册在瑞典的公司,为赛莱克斯国际间接控股的全资子公司,从事微机电系统(MEMS)产品工艺开发及晶圆制造业务,2021年Silex的营收位于全球MEMS纯代工厂第一位。
公司实际控制人和第一大股东是杨云春先生,截至2023年3月31日,持股比例为25.81%,截至2023年5月18日,持股比例为25.10%。

公司研发团队经验丰富。截至2022年底,公司拥有博士42名,硕士207名,合计占公司总人数的26.95%;公司研发及技术人员合计384名,占公司总人数的41.56%;公司外籍员工合计380名,占公司总人数的41.13%。
在MEMS领域,公司核心技术团队均是资深专业人士,服务公司多年且经验丰富,CEO、首席技术专家和核心产品组经理从业时间均超过10年;在GaN领域,公司核心技术团队从业经验丰富,具备把握市场机遇、推动产品落地及产业化的能力。
公司重视技术和产品的研发投入。
近年来,公司大力推进MEMS工艺开发技术、MEMS晶圆制造技术、GaN材料生长工艺技术、GaN器件及应用设计技术等的研发。
2020-2022年,公司研发费用分别高达1.95亿元、2.66亿元、3.46亿元,占营业收入的比重分别高达25.54%、28.69%、44.01%。
2022年公司研发投入总额占营业收入比重较上年继续扩大,原因在于,在外界非商业因素干扰公司瑞典FAB1&FAB2与北京FAB3技术交易的背景下,北京FAB3进一步加大投入,继续自主探索相关生产诀窍,积累开展MEMS业务所需的基础工艺及专用工艺,以通过本土自主可控技术,为下游客户提供工艺开发及晶圆制造服务。

MEMS晶圆制造和工艺开发成为主要收入来源
2018-2021年公司营收呈上升趋势,2022年营收下降发生亏损。
公司2022年营收7.86亿元,同比下降15.37%;归母净利润2018-2021年逐年增长%,2021年达到9.29亿元,2022年亏损0.73亿元。2023Q1公司营收1.91亿元,同比增长10.07%;归母净利润0.15亿元,同比下降34.65%。

2022年公司已完成非半导体业务的剥离。
2020年开始公司开始逐渐剥离公司非半导体业务,2020年公司MEMS晶圆制造及MEMS工艺开发业务占公司总营收的88.85%,2022年公司主营业务基本仅有MEMS工艺开发及MEMS晶圆制造,已经彻底转型为半导体公司。
公司MEMS工艺开发业务毛利率在2018-2021年呈上升趋势,2021年毛利率为80.53%,在2022年下降至41.19%。公司MEMS晶圆制造业务毛利率在2018-2021年维持在27%左右,在2022年下降至18.18%。

公司在国外的营收占比大。
分地区看,公司2019-2022年在国外的营收占总体营收均在70%以上,2022年国外营收占总营收74.6%。
从毛利率看,2019-2022年国外地区的毛利率稳定在50%左右,国内的毛利率波动较大,2020及2022年均为负。2022年,国内的毛利率为-24.2%。

自公司2022第二季度完全转型后,公司主要费率保持稳定。
公司2022年管理费率保持在20%左右,主要因股权激励费用、并购中介费用增加所致。
2022Q2以来公司毛利率稳定在30%左右,公司净利率波动较大,4Q22为-40.63%,2022年欧洲供应链紧张程度加剧、欧元区通货膨胀高企,瑞典及北京MEMS产线均持续添购设备、扩大招聘,这些因素推高了MEMS业务的成本费用,其中结构占比较大的直接人工上升了12.64%,制造费用上升了11.63%。

自2016年开展MEMS业务以来资本支出持续增加,2022年投入13.19亿元。
2016年公司完成了对瑞通芯源100%股权的收购并间接控股了全球领先的MEMS芯片制造商瑞典Silex及其他相关公司,主要业务新增“MEMS工艺开发及MEMS晶圆制造”。
2018年公司继续推进瑞典产线的升级改造,并全面推进北京“8英寸MEMS国际代工线建设项目”的建设。
2018年开始,公司在投入瑞典、北京产线扩产外,开始对第三代半导体材料制造项目(GaN)持续投入。2021-2022年公司持续在瑞典及北京MEMS产线新增生产设备。

MEMS下游应用广阔,消费是最大下游市场
MEMS是指用微电子加工的方法精密制造的机械装置,其实质是将机械系统微型化。
MEMS是微电路和微机械按功能要求在芯片上的一种集成,基于光刻、腐蚀等传统半导体技术,融入超精密机械加工,并结合力学、化学、光学等学科知识和技术基础,使得一个毫米或微米级的MEMS具备精确而完整的机械、化学、光学等特性结构。

MEMS器件目前被广泛应用于消费电子、汽车电子、工业与通讯、生物与医疗等行业。
受益于5G通信、人工智能、移动互联网(智慧城市、智慧医疗、智慧安防)、光电通信、自动工业控制等市场的高速成长,MEMS行业发展迅速。

MEMS产品主要可以分为MEMS传感器和MEMS执行器。其中传感器是用于探测和检测物理、化学、生物等现象和信号的器件,而执行器是用于实现机械运动、力和扭矩等行为的器件。MEMS产品目前以MEMS传感器为主,MEMS执行器中,射频器件市场规模最大。因此,MEMS的大规模应用主要集中在传感器和射频器件。

消费是MEMS最大的下游应用市场。根据Yole统计,2020年全球MEMS行业市场规模为121亿美元,预计2026年市场规模将达到182亿美元,2020-2026年均复合增长率为7.2%,呈现逐年稳步上升的态势。
消费市场的MEMS营收将由2020年的71.3亿美元增长至2026年的112.7亿美元,%。通信市场的MEMS营收增速最快,2020-2026年%。汽车市场的MEMS营收将由2020年的14.7亿美元增长至2026年的21亿美元,CAGR6%。

公司旗下的瑞典代工厂Silex营收连续三年位于全球第一位。瑞典Silex长期专注于MEMS芯片的工艺开发及晶圆制造,积累了极高的技术壁垒,截至2022年底在全球拥有MEMS软件著作权16项、专利123项,掌握了TSV硅通孔、晶圆键合、深反应离子刻蚀等多项在业内具备国际领先竞争力的工艺技术和工艺模块,拥有目前业界先进的硅通孔绝缘层工艺平台(TSI),已有超过10年的量产历史、生产过超过数十万片晶圆、100多种不同的产品,技术可以推广移植到2.5D和3D圆片级先进封装平台。根据YoleDevelopment统计显示,2021年Silex营收在全球纯MEMS代工企业中位于第一。

公司MEMS芯片制造业务包括晶圆制造及工艺开发
公司MEMS工艺开发业务是指根据客户提供的芯片设计方案,以满足产品性能、实现产品“可生产性”以及平衡经济效益为目标,利用工艺技术储备及项目开发经验,进行产品制造工艺流程的开发,为客户提供定制的产品制造流程。
公司MEMS晶圆制造业务是指在完成MEMS芯片的工艺开发,实现产品设计固化、生产流程固化后,为客户提供批量晶圆制造服务。
公司长期保持在全球MEMS晶圆代工第一梯队,同时代表着业内主流技术水平。
MEMS的生产制造使用了包括体微机械加工和表面微机械加工在内的微细加工技术,并结合沉积、光刻、键合、刻蚀等集成电路工艺,在硅片上实现微型机械三维结构的构建,在保留器件机械性能的基础上大幅缩减了机械体积、降低了能耗并提高了机械可靠性,同时可批量生产,大大降低生产成本。
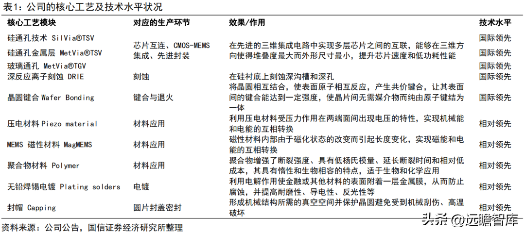
公司拥有覆盖MEMS领域的全面工艺技术储备,关键技术已经成熟并经过多年的生产检验,TSV、TGV、SilVia、MetVia、DRIE及晶圆键合等技术模块行业领先。
公司熟练掌握硅通孔(TSV)工艺技术、玻璃通孔(TGV)工艺技术。由于MEMS应用场景及产品种类的多样性,对MEMS制造工艺的需求也体现出高度的定制化与复杂性。
2016年开展MEMS芯片制造业务,2023年收购瑞典半导体园区
2016年公司收购瑞典FAB1&FAB2产线。2016年,公司以7.5亿元人民币的价格完成对瑞典Silex的控股收购,瑞典Silex成为公司的全资子公司,同时成为MEMS业务板块的核心工厂及支持平台。
2022年1月以来,瑞典FAB1&FAB2积极维护并拓展已有通信、生物医疗、工业汽车、消费电子领域市场,积极推进新型MEMS硅光子器件、新型MEMS医学器件、新型MEMS红外器件、新型MEMS超声波换能器件、新型MEMS惯性器件(包括在AR/VR领域的新应用)等不同类别、不同型号产品的工艺开发及产品验证,积极提升现有7000片/月产能的利用率及良率。
2021年北京FAB38英寸MEMS产线正式量产。2021年二季度末公司“8英寸MEMS国际代工线”(北京FAB3)正式启动量产,公司全资子公司赛莱克斯国际、国家集成电路基金分别持有项目公司赛莱克斯北京70%、30%股权,该座晶圆厂定位于规模生产8英寸MEMS晶圆,可服务下游消费电子、通讯、工业汽车及生物医疗等领域的全球客户。
瑞典FAB1&FAB2的定位属于中试+小批量产线。
其产能利用率及生产良率均受到工艺开发业务的影响,而工艺开发对产线的产能利用率天然低于晶圆制造业务,且由于属于开发试验阶段,生产良率并非是产线与客户双方所注重的考虑因素。
除国际政治环境、市场波动及客户结构调整因素外,此前在预期针对德国FAB5的收购可以实现的背景下,公司持续推动瑞典、德国产线之间的产能扩充、迁移及结构调整工作,对瑞典产线自身的运营及产能的使用也构成显著影响。
截至2022年底,公司瑞典FAB1&FAB2出于业务需要,通过添购关键设备继续提升现有产线的整体产能。
北京FAB3的定位属于规模量产线,其生产良率水平较高。
其自2021年第二季度末才开始实现正式生产,一期产能10,000片晶圆/月,第一阶段已实现产能5,000片晶圆/月,2022年底产能达到10,000片晶圆/月,北京FAB3在2022年合计计算的总体产能为82,500片晶圆/年,北京FAB3产能利用率较低的原因是其仍处于产线运营初期,面向客户需求产品的工艺开发、产品验证及批量生产需要经历一个客观的过程,已实现量产的品类较少,大部分仍处于工艺开发、产品验证或风险试产阶段,产能爬坡较为缓慢。
北京FAB3产品验证及生产进展顺利。
BAW滤波器、EMS气体传感芯片及MEMS生物芯片的8英寸晶圆均通过客户验证,开始小批量试生产。北京FAB3产线正在持续推进MEMS硅麦、惯性器件、电子烟开关、BAW(含FBAR)滤波器、MEMS振镜、气体传感器、MEMS微针等不同类别、不同型号产品的工艺开发及产品验证,积极提升现有一期(1万片/月)产能的利用率及良率,同时推进建设二期(2万片/月)产能。
公司MEMS晶圆制造销售量逐年上升,MEMS工艺开发销售量波动较大。
公司MEMS晶圆制造销售量在2016-2022年保持上升趋势,2022年MEMS晶圆制造销售量为3.5万片,同比增长11.79%。公司MEMS工艺开发销售量在2016-2022年波动较大,2022年销售量4590片,同比增长9.6%。
MEMS晶圆制造平均售价在2016-2022年平稳保持在1.2万元/片左右,工艺开发平均售价在2016-2022年逐年上升,由2016年的2.2万元/片,上升至2022年的7.2万元/片。2018-2021年MEMS工艺开发业务毛利率较高,在60%左右,MEMS晶圆制造毛利率在25%左右,2022年两个业务毛利率有所下降,工艺开发毛利率为49.19%,晶圆制造毛利率为18.18%。
与中芯集成MEMS业务相比,赛微电子在营收、ASP、毛利率方面均高于中芯集成。
在营收方面,中芯集成和赛微电子在2019-2021年均上升,2022年中芯集成MEMS营收3.25亿元,赛微电子营收7.09亿元。
在销量方面,2022年中芯集成MEMS销量7.0万片,赛微电子销量3.9万片;在平均售价方面,赛微电子显著高于中芯集成,2022年赛微电子平均售价1.8万/片,中芯集成MEMS平均售价4618.5元/片;在毛利率方面,赛微电子高于中芯集成,中芯集成MEMS在2019-2022毛利率均为负,赛微电子2022年毛利率为32.64%。
收购CoremStockholmHoldingAB,进一步扩充产能。
2023年3月16日,赛微电子位于瑞典的全资子公司瑞典Silex之全资子公司SilexSecuritiesAB于与CoremStockholmHoldingAB签署了《股份购买协议》,瑞典Silex以2.94亿瑞典克朗收购CoremStockholmHoldingAB持有的CoremScienceFastighetsAB(现已更名为“SilexPropertiesAB”)100%股权。
近日,SilexPropertiesAB已在瑞典公司注册局完成工商变更登记手续,并领取了新的注册证书,SilexPropertiesAB成为公司通过境外全资子公司即瑞典Silex间接持股100%的全资子公司。
此次收购扩充发展了在瑞典当地的MEMS工艺开发及晶圆制造业务。
SilexPropertiesAB持有土地面积43,771平方米,建筑物面积19,270平方米,为一处完整的半导体生产制造园区,其中一部分为瑞典Silex现在正在租赁的生产经营场所,现阶段公司于该办公场所各方面的配置、人员长期以来保持非常稳定的状态。
2022年CoremScienceFastighetsAB营收1.04亿瑞典克朗,营业利润0.31亿瑞典克朗,净利率13.24%。
潜力业务GaN是新的业务增长点消费是GaN器件最大下游应用领域
GaN由于具备高频、高功率等特性,在功率及微波领域均拥有巨大的需求潜力。
第三代半导体材料及器件主要包括碳化硅(SiC)、氮化镓(GaN)、金刚石等材料及在其基础上开发制造的相应器件,与第一、二代半导体材料硅(Si)和砷化镓(GaAs)相比,第三代半导体材料及器件具有高热导率、高击穿场强、高饱和电子速率等优点,可以满足现代电子技术对高温、高功率、高压、高频以及抗辐射等恶劣条件的新要求。
根据YoleDevelopment的数据,氮化镓(GaN)市场将高速增长,GaN功率器件的市场规模预计到2027年将达到20亿美元,2021-2027年CAGR59%,消费是最大的下游应用领域,2027年预计收入9.6亿美元,CAGR52%。
GaN业务是目前集成电路产业中不多的不存在显著代差的领域,且国内市场拥有巨大的需求及进口替代潜力。
目前主要GaN功率器件厂商有英飞凌(Infeneon)、GaNsystems、纳微(Navitas)、宜普(EPC)、德州仪器(TI)、Transphorm、Exagan等;主要的GaN微波器件厂商有科锐(Cree)、Qorvo、Macom、NXP、住友(Sumitomo)等;主要的外延材料厂商有日本住友、日本信越、富士电机等。
截至目前,国内从事GaN外延材料以及功率、微波器件业务的厂商主要有苏州能讯高能半导体有限公司、厦门市三安集成电路有限公司、英诺赛科(珠海)科技有限公司等。
公司GaN研发项目涉及光伏、汽车、照明及显示等领域
公司GaN业务包括GaN外延材料及GaN芯片两部分。
公司通过参股公司聚能创芯布局GaN业务,在GaN外延材料方面,公司基于自身掌握的业界领先的8英寸硅基GaN外延与6英寸碳化硅基GaN外延生长技术,积极展开与下游全球知名晶圆制造厂商、半导体设备厂商、芯片设计公司以及高校、科研机构等的合作并进行交互验证,与境内外代工厂商加强合作,签订GaN外延晶圆的批量销售合同并陆续交付;
在GaN芯片方面,公司已陆续研发、推出不同规格的功率芯片产品及应用方案,已推出数款GaN功率芯片产品并进入小批量试产,与知名电源、家电及通讯企业展开合作,进行芯片系统级验证和测试,签订GaN芯片的批量销售合同并努力解决产能限制以实现陆续交付。
公司拥有青岛8英寸GaN外延晶圆产线。
公司参股子公司聚能国际仍在推进GaN芯片制造产线一期产能(5000片/月)的建设。受限于GaN芯片合作代工产能不足,公司GaN业务潜能尚未得到释放,显著影响了自身业务对GaN外延晶圆的需求,因此GaN业务旗下青岛6-8英寸GaN外延晶圆产线的产能利用率处于较低水平;但由于公司GaN业务团队掌握了成熟的硅基GaN外延材料生长技术,其生产良率高于90%。
公司GaN研发项目布局新能源汽车、光伏、通信电源、显示与照明等领域。
公司持续布局GaN产业链,以参股方式建设GaN芯片制造产线,积极推动技术、工艺、产品积累,以满足下一代功率与微波电子芯片对于大尺寸、高质量、高一致性、高可靠性GaN外延材料以及GaN芯片的需求,努力为5G通讯、云计算、新型消费电子、智能白电、新能源汽车等领域提供核心部件的材料保障及芯片配套。公司的研发项目《车规级氮化镓器件设计与制造》主要目的是研发在车载OBC、DC-DC等领域内应用的氮化镓器件。
盈利预测假设前提
公司主要收入来自MEMS晶圆制造和MEMS工艺开发,我们的盈利预测基于以下假设条件:
MEMS晶圆制造:2022年公司MEMS晶圆制造收入3.78亿元,同比减少27%,占比48%,毛利率18%。随着北京FAB3厂产能利用率提升,我们认为公司MEMS晶圆制造收入和毛利率均将改善,预计2023-2025年MEMS晶圆制造收入增速分别为+45.20%/+68.72%/+39.36%,毛利率分别为25%/30%/32%。
MEMS工艺开发:2022年公司MEMS工艺开发收入3.31亿元,同比增长10%,占比42%,毛利率49%。我们预计2023-2025年MEMS工艺开发收入增速分别为+10%/+8%/+6%,毛利率分别为60%/63%/65%。
综上,我们预计公司2023-2025年收入分别同比增长+25.97%/+41.07%/+27.81%至9.90/13.96/17.85亿元,毛利率37.29%/38.60%/39.08%。
未来3年业绩预测
综上,我们预计2023-2025年公司收入同比增长+25.97%/+41.07%/+27.81%至9.90/13.96/17.85亿元,归母净利润同比增长+145.04%/+163.03%/+63.87%至0.33/0.87/1.42亿元。
盈利预测的场景分析
我们对盈利预测进行情景分析,以前述假设为中性预测,乐观预测将营收增速和毛利率分别提高5pct和2pct;悲观预测将营收增速和毛利率分别降低5pct和2pct。
估值与总结
相对估值:合理估值区间24.65-26.02元
公司是纯MEMS代工企业,可比上市公司包括中芯集成、中芯国际、华润微、台积电、GF等。由于代工企业产能利用率波动较大,我们采用PB估值方法。截至2023年6月6日,可比公司对应的最新PB估值区间为2.87-5.16倍,均值为3.56倍。
公司在MEMS代工领域全球领先,北京FAB3厂产能逐步释放,我们给予公司略高于平均值的估值,给予最新倍估值,对应市值181-191亿元,对应股价区间24.65-26.02元。
基于相对估值法,我们认为公司股票合理估值区间在24.65-26.02元之间,相对于公司2023年6月7日股价有8%-14%的溢价空间。考虑到公司瑞典产线的全球领先地位,以及北京产线的规模化生产优势。
风险提示估值的风险
我们采取了相对估值方法,得出公司的合理估值在24.65-26.02元之间,但该估值是建立在相关假设前提基础上的,特别是可比公司的选择和对公司估值倍数的选择。我们选取了与公司业务相同或相近的公司进行比较,基于公司地位选取了高于均值的PB估值,可能未充分考虑市场及该行业整体估值偏高的风险。
盈利预测的风险
|我们假设公司未来3年收入增长+25.97%/+41.07%/+27.81%,可能存在对公司产品销量及价格预计偏乐观、进而高估未来3年业绩的风险。
|我们预计公司未来3年毛利率分别37.29%/38.60%/39.08%,可能存在对公司成本估计偏低、毛利高估,从而导致对公司未来3年盈利预测值高于实际值的风险。
|我们的盈利预测假设北京产能快速释放且良率提高,若实际生产或销售不及预期,存在未来3年业绩预期高估的风险。
|根据情景分析,悲观情景下2023-2025年归母净利润相比中性情景分别减少13%/9%/10%。
经营风险
行业竞争加剧的风险:公司半导体业务直接参与全球竞争,如MEMS业务的竞争对手既包括博世、德州仪器、意法半导体、惠普、松下等IDM企业,也包括MEMS代工企业TeledyneMEMS.、台积电(TSMC)、XFABSiliconFoundries、索尼(SONY)、IMTInnovativeMicroTechnology,后更名为AtomicaCorp.)、TronicsTronicsMicrosystems),以及中芯集成、上海先进、华虹宏力、华润微、士兰微等国内含MEMS业务的代工企业。
MEMS属于技术、智力及资金密集型行业,涉及电子、机械、光学、医学等多个专业领域,技术开发、工艺创新及新材料应用水平是影响企业核心竞争力的关键因素;公司GaN材料与器件业务也直接参与全球竞争。
若公司不能正确判断未来市场及产品竞争的发展趋势,不能及时掌控行业关键技术的发展动态,不能坚持技术创新或技术创新不能满足市场需求,将存在技术创新迟滞、竞争能力下降的风险。
新兴行业的创新风险:公司现有MEMS、GaN业务均属于国家鼓励发展的高技术产业和战略性新兴产业,同时也是国家十四五规划纲要中的科技前沿攻关领域,该等产业技术进步及迭代迅速,要求行业参与者不断通过新技术工艺的研究和新产品的开发以应对下游需求的变化。
如公司对新技术工艺、新产品的投入不足,或投入方向偏离行业创新发展趋势或未能符合重要客户需求的变化,将会损害公司的技术优势与核心竞争力,从而给公司的市场竞争地位和经营业绩带来不利影响;此外,近年来,公司研发费用支出的绝对金额以及占营业收入的比重均处于高位,2020-2022年,公司研发费用分别高达1.95亿元、2.66亿元、3.46亿元,占营业收入的比重分别高达25.54%、28.69%、44.01%,而研发活动本身存在一定的不确定性,公司还存在研发投入不能获得预期效果从而影响公司盈利能力的创新风险。
产能利用率和良率提升不及预期的风险:公司北京产线处于运营初期,产能利用率和良率较低,若未来产能利用率和良率提升不及预期,对于公司经营能力将产生较大不利影响。
业务转型引致的管理风险:近年来,公司进行了重大战略转型,已形成以半导体为核心的业务格局,MEMS、GaN成为分处不同发展阶段、聚焦发展的战略性业务,公司国际化程度也日益提升。
虽然公司已积累一定的管理经验,努力建立适应公司当前发展状况的管理体系和管理制度,根据变化持续补充、加强国际化经营管理团队,但上述战略与业务层面的转型幅度较大、速度较快,对公司运营管理水平提出了较高要求;随着资产、业务、机构和人员规模的结构化扩张,资源配置和内控管理的复杂度不断上升,公司现有管理架构、流程和团队可能无法完全适应业务发展所带来的变化。
公司存在管理水平不能适应业务转型的风险,存在管理制度不完善导致内部约束不健全的风险。
投资并购的风险:近年来,公司已完成多起投资并购,投资控股或参股了多家公司、参与了部分产业基金的投资,但同时一些收购境外产线资产的交易也因非商业因素而遗憾失败。根据发展战略的需要,公司未来可能会实施新的并购重组或投资,以提高产业链及业务拓展效率,实现跨越式发展。
如果将来选择的投资并购标的不恰当、所投资公司发展方向偏差、所合作核心团队出现不利变动,或者投资并购完成后未能做好资源及业务整合,以及再次受到非商业因素的影响,将存在投资并购的目标不能实现或不能完全实现的风险。
财务风险
毛利率波动风险:由于北京产线投入使用,短期产能利用率不足导致公司毛利率降低,若产能利用率不能快速提升,或未来产能利用率出现大幅波动将会导致公司综合毛利率水平出现波动,进而对公司经营业绩产生不利影响。
存货规模较大及跌价风险:截至2023年3月31日,公司存货金额为2.77亿元,若未来市场环境发生变化、竞争格局变化、客户需求下降或产品迭代导致存货产品滞销、存货积压,可能导致公司存货跌价风险增加,进而对公司的盈利能力产生不利影响。
技术风险
技术升级迭代风险:半导体行业技术不断革新,持续的研发投入和新产品开发是保持竞争优势的重要手段。倘若公司今后未能准确把握行业技术发展趋势并制定新技术的研究方向,或研发速度不及行业技术更新速度,对公司的竞争能力和持续发展产生不利影响。
新产品研发失败风险:半导体行业需要对市场需求进行预判,研发出符合市场需求的产品,推广使用。若未来市场需求发生重大变化或公司未能开发出满足客户需求的产品,公司将存在新产品研发失败的风险,前期投入的研发费用可能无法全部收回。
关键技术人才流失风险:半导体行业是智力密集型行业,人力资源是半导体企业的发展基础,亦是公司保持持久竞争优势的关键因素之一。若公司内部组织建设情况不佳,内部薪酬考核机制在同行业中丧失竞争力,或员工晋升机制未能得到高效率执行,公司可能将面临关键技术人员流失且无法引入更多高水平技术人员的风险,进而对公司未来发展产生不利影响。
其他风险
国际局势及汇率风险:公司同时持有境内外资产及业务,近年来直接源自境外营业收入的比例处于高位,2020-2022年的比例分别为84.72%、75.66%、74.64%,且公司部分原材料采购以及MEMS、GaN业务的大部分机器设备采购亦采用外币结算,日常涉及美元、欧元、瑞典克朗、日元、人民币等货币。
因此,公司日常经营活动客观上面临着国际政治经济局势剧烈变化的风险,随之而来的还包括因汇率大幅波动对公司报表业绩(以人民币计算)产生较大影响的风险。
实际控制人风险:杨云春先生持有公司超过25%的股权,为公司实际控制人,对公司重大经营决策有实质性影响。若实际控制人用其控股地位,对公司经营决策、利润分配等重大事项进行干预,将可能损害公司其他股东的利益。
——————————————————
报告属于原作者,仅供学习!如有侵权,请私信删除,谢谢!
报告来自【远瞻智库】