
提供事业编制给予每人12万元生活津贴……今天连江发布2024年教育系统研究生专场招聘会相关公告一起来看招聘对象拟面向符合本次招聘条件的硕士及以上学位的研究生招聘事业编制教师17名。具体岗位、条件要求详......
提供事业编制
给予每人12万元生活津贴
……
今天
连江发布2024年教育系统
研究生专场招聘会相关公告
一起来看

招聘对象
拟面向符合本次招聘条件的硕士及以上学位的研究生招聘事业编制教师17名。具体岗位、条件要求详见附件1。
本次招聘对象不含连江县在编在岗教师。其他在职人员报考,须提供所在单位或主管部门加盖公章的同意报考函,或解除聘用合同的证明。
招聘条件
(一)应聘基本条件:
1.具有中华人民共和国国籍;
2.遵守中华人民共和国宪法和法律;
3.具有良好的政治素质和道德品行;
4.具有正常履行职责的身体条件和心理素质;
5.年满18周岁;
6.具有符合岗位要求的资格条件和工作能力。
(二)不得报考或取消考试、聘用资格的:
1.因犯罪受过刑事处罚的;
2.曾被开除公职的;
3.被列为失信联合惩戒对象,且尚未解除惩戒的;
4.在各级公务员或事业单位招考中被认定有舞弊等严重违反招考(聘)纪律行为,尚在禁止报考期限内的;
5.现役军人、试用期内的公务员(含参照公务员法管理的事业单位人员);
6.普通高等院校全日制在读的非应届毕业生;
7.法律法规、政策规定不得聘用为事业单位工作人员的其他情形。
报名及考试办法
(一)信息发布
招聘公告在连江县人民政府门户网站→专题专栏→教育专题→政务公开→通知公告(网址:,下同)发布。招聘后续通知的信息公开渠道为连江县人民政府门户网站。
(二)报名与资格审查
1.报名:
每位应聘人员限报考一个岗位,对报考的岗位有多个用人学校选项的,在选岗时,按聘用成绩从高分到低分依次自主选择用人学校。
2.资格审查
(1)资格初审。成立资格审查小组,对应聘人员提交的报名信息进行资格初审,审查结果由招聘工作人员以电话或短信方式通知到应聘人员。
(2)现场资格复审。资格初审通过的应聘人员须参加现场资格复审:
时间:2024年1月22日至1月30日(工作日上午8:30—12:00、下午15:00—17:30)
地点:连江县西凤路6号天丰大厦8楼连江县教育局人事科
联系电话:
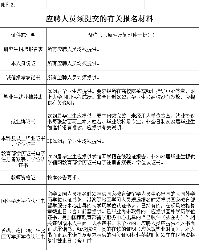
资格复审需提交材料详见附件2,未在规定时间参加现场资格复审的视为放弃报名资格。
(3)应聘人员的毕业证、学位证、境外学历学位认证书(须由教育部留学服务中心出具)等相关证书取得时间须在报名截止日之前,2024届毕业生毕业证、学位证须于2024年7月31日前取得。聘用人员在要求报到之日起一年内须取得相应学科岗位规定的教师资格证,否则予以解聘。
3.开考比例
原则上实际报名人数与岗位招聘计划比例应达到3:1及以上方可开考。达不到规定比例的,该岗位不开考或相应减少该岗位招考人数。
(三)考试
1.本次招聘考试采取面试考核的方式。
2.面试时间:2024年2月3日。
3.面试地点:连江县教师进修学校附属中学凤城校区。
4.面试内容:包括编写教案(60分钟)、片段教学(10分钟)、回答专家提问(3分钟)。面试教材为相应学科高中一年级现行教材。
5.面试成绩:采用百分制计算,保留小数点后两位。招聘岗位不分组的,面试现场宣布的成绩即最终面试成绩;因招聘岗位报名人数多需进行面试分组的,面试现场宣布的成绩还需采用修正系数法进行修正后得到最终面试成绩。
各分组考生分数修正方法如下:
本组修正系数=本岗位所有考生面试现场宣布成绩的平均分÷本面试组考生面试现场宣布成绩的平均分。
考生最终面试成绩=该考生面试现场宣布成绩×修正系数。
6.聘用成绩采用面试成绩,面试合格成绩为60分,若个别岗位参加面试的人数等于或少于该岗位招聘计划数,面试合格成绩为70分。未达面试合格成绩的不予聘用。
7.拟聘用人选根据面试合格成绩从高分到低分按各岗位招聘计划的1:1比例确定。确定拟聘用人选时出现末位同分的,采用加试一场面试,按加试的面试成绩从高分到低分确定拟聘用人选。
8.选岗方式:拟聘用人员按照聘用成绩从高分到低分依次选岗。
9.拟聘用人员因故放弃拟聘用资格的,其空额在该岗位未聘用人员中根据聘用合格成绩从高分到低分顺延递补,选岗结束不再递补。
10.本次考试不指定考试辅导用书,不举办也不委托任何机构举办考试辅导培训班。
体检、考察、公示
(一)拟聘用人员须参加由连江县教育局组织的体检及岗前培训,体检及岗前培训合格的方可聘用。体检按《福建省教师资格申请人员体检标准(2018年修订)》《福建省教师资格认定体检工作实施办法(2018年修订)》规定执行。体检对象或招聘单位及其主管部门对体检结果有疑问的,可在得知体检结果的7天内提出复检,复检只能进行一次,以复检结果为准。未按时体检的,视为自动放弃。
(二)通过审档方式对拟聘用人员的思想政治表现、道德品质、业务能力等情况进行考察,考察不合格的不予聘用。
(三)拟聘用人员经考察、体检合格的,通过连江县人民政府门户网站→专题专栏→教育专题→政务公开→通知公告(网址:)公示,公示期为7个工作日。
聘用
公示期满后,没有反映问题或有反映问题但不影响聘用的,按规定程序办理聘用手续;对反映有影响聘用的问题并查有实据的,取消聘用资格。对反映的问题一时难以查实的,暂缓办理有关手续,待查清后再决定是否聘用。
各岗位聘用人员试用期聘任在专业见习期(专业初期)岗位,试用期满考核合格按照相应岗位聘任条件予以办理聘用手续,考核不合格予以解聘。聘用人员服务期不低于10年(含试用期1年)。
招聘资格审核贯穿全程。拟聘用人员有下列情况之一的不予聘用:
1.以虚报、隐瞒或伪造、涂改有关材料及其它非法手段取得考试资格的;
2.规定日期前未能按岗位报名条件提供相关证件(书)或相关证件(书)审核不合格的;
3.体检、岗前培训、审档不合格的;
4.与原单位有签订聘用合同的人员未能与原单位解除聘用合同的。
政策待遇
(一)聘用的“双一流”建设高校毕业生,给予每人12万元生活津贴(分5年按月发放)。
(二)对当地无住宿条件的聘用人员,由学校负责提供周转房。
(三)未尽事宜按《中共连江县委人才工作领导小组关于印发〈连江县人才政策“1+1+N”体系文件〉的通知》(连委人才〔2022〕3号)等文件执行。
纪律与监督
本次招聘工作由连江县人力资源和社会保障局指导、连江县教育局组织实施。招聘全过程坚持公开、公平、公正的原则,严格执行回避制度,严守保密纪律,连江县纪委监委驻连江县教育局纪检监察组对整个招聘工作流程进行全程监督。在招聘考试过程中,报考人员有违纪违规行为的,参照《事业单位公开招聘违纪违规行为处理规定》(中华人民共和国人力资源和社会保障部令第35号)等相关法律法规处理。
联系方式
地址:连江县西凤路6号天丰大厦8楼连江县教育局人事科;
电话:;
咨询电话开通时间为报名时间内(工作日)每天上午8:30至12:00,下午15:00至17:30。
其他
(一)境内学历和学位(含自学考试、成人教育、网络教育、夜大、电大等)应在中国高等教育学生信息网(简称“学信网”,)上可查询认证。
(二)取得境外学历学位证书报名者应提供教育部留学服务中心出具的学历学位认证书,证书信息原则上应在中国留学网()上可查询认证。
(三)福建省“双专业”、“双学位”毕业生的毕业证书、学位证书应在福建省人民政府网站“双学位双专业”查询平台()上可查询认证。
(四)以辅修专业报考的,应同时取得国家承认的列入国民教育序列学历毕业证书,并且辅修专业信息可在“学信网”上查询。
(五)专业条件设置为“XX类”的招聘岗位,符合《福建省机关事业单位招考专业指导目录(2024年)》中“XX类”所列专业的报考者准予报考;专业条件设置为具体专业名称的招聘岗位,符合所列专业(详见本公告附表各有关岗位)的报考者准予报考。对博士和留学人员的专业要求按相近原则认定。
(六)本公告未尽事宜,按相关政策法规办理,连江县教育局负责解释。
附件
1.2024年连江县教育系统研究生专场招聘会岗位信息表

2.应聘人员需提交的有关报名材料
3.2024年连江县教育系统研究生专场招聘会报名表
4.诚信报考承诺书