
1、原标题:2024年度辽宁省考试录用公务员公告2、招录人数:6996人3、报名方式:网上报名4、报名时间:2024年1月16日9:00至1月20日24:005、资格审查:2024年1月16日9:00......
1、原标题:2024年度辽宁省考试录用公务员公告
2、招录人数:6996人
3、报名方式:网上报名
4、报名时间:2024年1月16日9:00至1月20日24:00
5、资格审查:2024年1月16日9:00至1月21日12:00
6、网上缴费:2024年1月16日9:00至1月21日24:00
7、打印准考证:2024年3月11日9:00至3月17日9:00
8、考试形式:笔试+面试
9、笔试时间:
2024年3月16日,9:00至11:00《行政职业能力测验》;14:00至16:30《申论》。
2024年3月17日,9:00至11:00《专业科目》。
10、笔试地点:本次考试在全省各省辖市设置考区。
11、职位表附件:
2024年度辽宁省考试录用公务员招考职位信息表

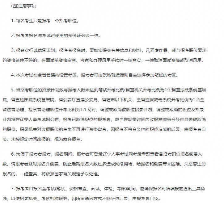
注意事项
客服在线时间,回复量较大,请同学们耐心等待哦*^o^*
即可查看完整公告与附件内容!
(如需其他报考资料可咨询客服哦)
⬇️⬇️⬇️
⬆️⬆️⬆️

