
一纸通知,揭开了太极集团(600129.SH)与连锁药房重庆鑫斛药房连锁有限公司(以下简称“鑫斛药房”)合作破裂的一角。红星资本局注意到,近日网上流传着一封鑫斛药房的“告顾客书”。其中提到,太极股份营......
一纸通知,揭开了太极集团(600129.SH)与连锁药房重庆鑫斛药房连锁有限公司(以下简称“鑫斛药房”)合作破裂的一角。
红星资本局注意到,近日网上流传着一封鑫斛药房的“告顾客书”。其中提到,太极股份营销管理中心以后不再向其供货“太极藿香正气口服液”。原因是太极集团建议该产品零售价定为13元,但鑫斛公司希望定价9.3元。定价产生分歧后,太极集团停止了合作。
4月25日,鑫斛药房相关负责人告诉红星资本局,太极一方先行发出终止合作的函告,“太极一方想要鑫斛药房维护其市场定价,说我们不诚信然后断货。互联网上(药品)价格相当低,企业(鑫斛)也是要生存的。”
红星资本局了解到,鑫斛药房在4月20日调整了定价模式,所有产品按“出厂价顺加1%-14%”销售。“之前是药企定价,调价后,销售价格由我们来定。”定价模式调整后,贝泰妮(300957.SZ)旗下产品薇诺娜的服务商也宣布停止供货。
“药企和药房的价格分歧,是基于药品药效独特性、营销渠道多元性的一种博弈。”4月25日,四川大学公共管理学院劳动与社会保障系副教授、中国社会保障学会会员杨帆向红星资本局表示。
知名连锁药房降价卖药
太极集团、贝泰妮服务商停止供货
“有需要太极藿香正气口服液的顾客,抓紧到鑫斛大药房购买,太极股份营销管理中心以后不再给我们供货了。”近日,网上流传着一份鑫斛大药房的“告顾客书”,落款时间为4月22日。4月25日,鑫斛公司的相关负责人向红星资本局证实,确实发布了上述“告顾客书”。

鑫斛药房发布的《告顾客书》
不再供货的原因与太极藿香正气口服液的定价有关。
红星资本局采访了解到,此前,鑫斛药房售卖的太极藿香正气口服液定价为13元。根据上述“告顾客书”,鑫斛药房在4月20日起,将太极藿香正气口服液的价格调整为9.3元。定价产生分歧后,太极集团停止了合作。
“我们作为销售商也无可奈何,最后一批货以9.3元的价格卖完就没有了”,鑫斛药房在上述“告顾客书”中提到。4月25日,鑫斛药房上述负责人告诉红星资本局,鑫斛药房在4月22日发布通知,告知顾客这批太极藿香正气口服液卖完就没有了。
太极藿香正气口服液是太极集团的核心产品。健康客户端援引行业数据显示,该产品以2023上半年超13亿元的销售额,拿下了中成药TOP1品牌。2023年太极集团年报显示,藿香正气口服液实现销售收入22.71亿元,同比增长45%,占公司总营收的14.5%。
红星资本局发现,太极藿香正气口服液的销售价格,线上线下渠道均存在差异。线下渠道价格较为统一,太极集团旗下的“太极大药房”售价为13元/盒(5支装)。线上渠道则价格不一,天猫平台显示,最低有商家卖到12.9元/盒(5支装),最高也有商家卖到16元/盒。


图片来自天猫APP
销售价格调整后引起供应商不满的,还涉及贝泰妮(300957.SZ)旗下产品薇诺娜。
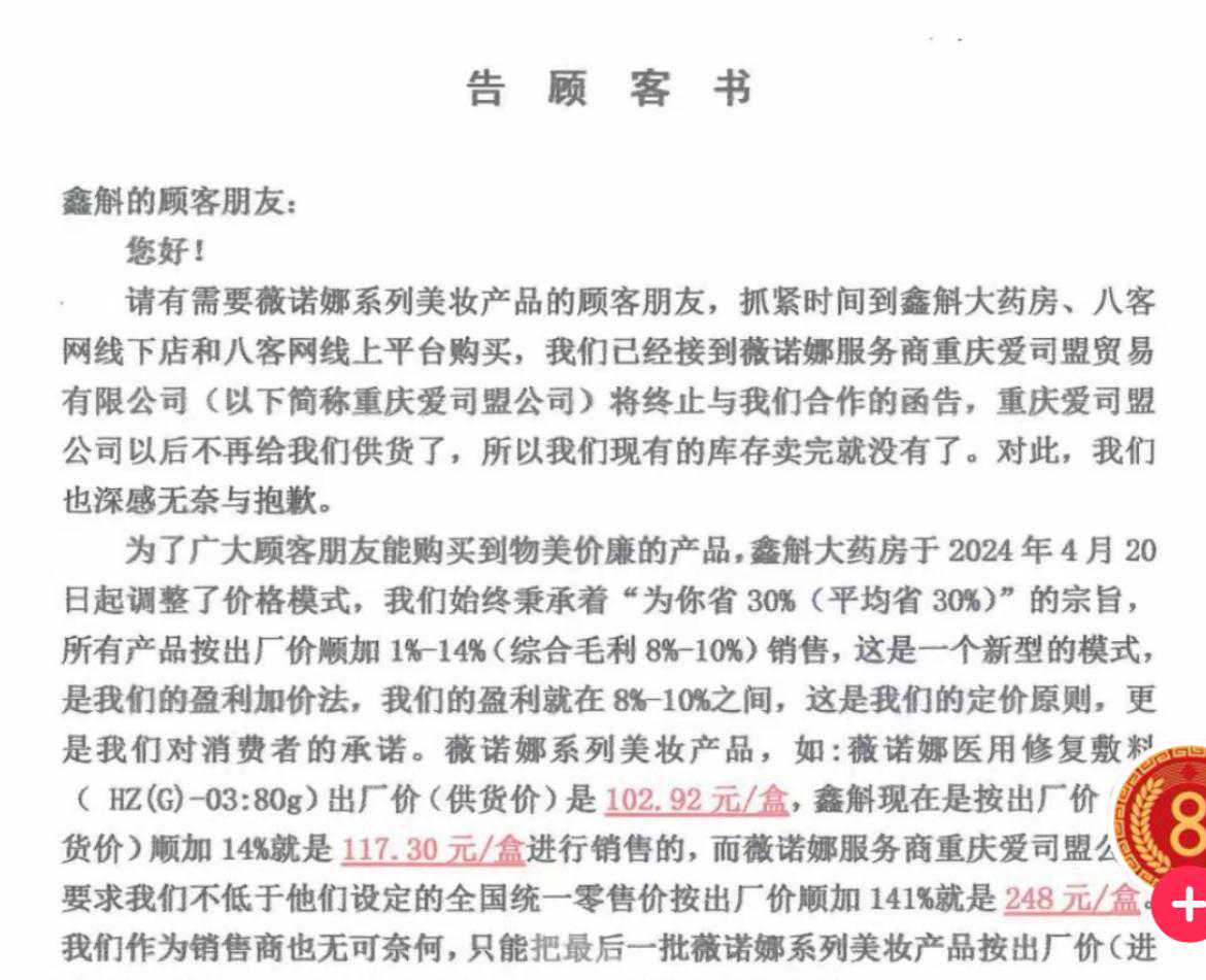
另一份网传通知显示,一款薇诺娜医用修复敷料,鑫斛药房按117.3元/盒出售,但薇诺娜服务商重庆爱司盟要求按248元/盒出售。鑫斛公司相关负责人同样向红星资本局证实,发布了“告顾客书”,涉及薇诺娜产品。
鑫斛药房发布的《告顾客书》,涉及薇诺娜产品
4月25日,鑫斛药房的相关负责人告诉红星资本局,重庆爱司盟也停止了跟他们的合作。
调价背后的“新定价模式”
药房相关负责人:从药企定价到药店定价
调整药品价格的依据,源自于鑫斛药房的“新型定价模式”。
上述“告顾客书”提到,鑫斛药房4月20日起调整了价格模式,所有产品按出厂价顺加1%-14%销售,还透露自己的盈利在8%-10%之间。按此价格模式,太极藿香正气口服液出厂价为9元/盒(5支装),鑫斛药房顺加3.4%售价9.3元/盒,但太极股份营销管理中心要求的终端零售价为13元/盒,加价幅度在45%。
鑫斛药房上述负责人称,之前是药企定价,定价模式调整后,销售价格由药店来定。此外,在调整价格模式后,鑫斛药房推行会员制,缴纳100元/年的会员费后可以享受低价。
太极集团的断货是否与4月20日起调整的价格模式有关?4月25日,红星资本局致电太极集团,截至发稿,暂未获得联系。鑫斛药房的负责人则称,此前双方内部沟通时,太极一方曾称想要鑫斛药房维护其市场定价。
不只药品,鑫斛药房和八客网线上线下所有产品都按照上述模式定价销售,包括化妆品、食品、酒、茶、咖啡、日用百货、服装等。天眼查APP显示,鑫斛药房和八客网都属于重庆海斛集团股份有限公司。截至目前,鑫斛药房拥有直营门店450余家,员工3500余人。
至于为何推行新价格模式,鑫斛药房公司的相关负责人表示,这是一种商业行为。红星资本局注意到,4月10日,鑫斛药房官方公众号发布文章称,八客网线下体验店推出收费会员店,会员费100元/年,并打出“比药店便宜至40%”的宣传。
“互联网上(药品)价格相当低,企业(鑫斛)也是要生存的。”鑫斛药房上述负责人称。
线下药店数量多达64万
面临电商价格冲击
杨帆表示,药企和药房的做法均是基于自身利益考量的市场行为。就药房而言,在遵守相关法律法规的前提下,调整药品价格,是无可厚非的。药厂也可以有其利益主张。
调价行为背后或与当前药房市场竞争激烈有关。《药品监督管理统计年度数据(2022年)》显示,截至2022年12月底,全国共有《药品经营许可证》持证企业约64.4万家。其中单体门店26.3万家,连锁门店数量为36万家,连锁率为57.8%。
可以对比的数据是,《2023新茶饮研究报告》中提到,2023年8月在业的新茶饮门店总数约51.5万家。也就是说,药店开得比奶茶店还要多。
另一方面,近年来医药电商迅速崛起,线上药品促销、补贴等花样繁多,不断冲击着线下药店的利润空间。面对电商,线下药房的成本弊端显而易见,房租、人力、水电都在侵蚀利润。
拥有两家加盟连锁药店的孙芳(化名)此前接受红星资本局的采访时提到,为对抗线上的低价药品,线下药房几乎在每个药品类别中,都会推出杀价产品引流,集中在用药群体大的药品,有些品类甚至是亏钱在卖。
红星新闻记者强亚铣
(下载红星新闻,报料有奖!)