
诸暨市教育体育局面向2021年应届高校优秀毕业生校园招聘诸暨技师学院专场公告一、招聘岗位二、报名时间11月13日(周五)下午2:00-5:00三、报名地点浙江省诸暨市育才路3号技师学院(东门)体育馆四......

诸暨市教育体育局面向2021年应届高校优秀毕业生校园招聘诸暨技师学院专场公告
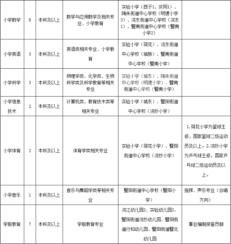
一、招聘岗位


二、报名时间
11月13日(周五)下午2:00-5:00
三、报名地点
浙江省诸暨市育才路3号技师学院(东门)体育馆
四、现场报名材料提交要求
网络报名和现场报名的人员均须在校园招聘会现场提供如下材料:
1.《诸暨市教育体育局校园招聘报名表》一份,并贴有一寸免冠近照1张;
2.本人身份证和学生证原件、复印件;
3.获奖证书(包括奖学金、技能竞赛等)原件、复印件;
4.学校出具的录取入学第一段(批)证明、第二段(批)录取的师范类专业证明,研究生需提供本科毕业证书;
5.第一段(批)毕业生所学专业前三年综合成绩排名前40%成绩证明;
6.体育岗位主修项目证明和国家二级运动员证书等
7.学校核发的就业推荐表原件、复印件;
8.《就业协议书》原件。
按上述顺序装订。
五、报考说明
1.报考人员应按《浙江省诸暨市教育体育局面向2021年应届高校优秀毕业生招聘教师公告》(诸教体〔2020〕114号)中疫情防控要求,提供《考生健康申报表》等相应材料,做好个人防护。
2.面试报到时间为11月14日上午8:00,迟到15分钟作自动放弃处理。

诸暨市市场监管局公开招聘编外人员公告
因工作需要,诸暨市市场监管局拟向社会公开招聘编外用工1名。具体要求如下:
一、招聘岗位
驾驶员1名。
二、岗位条件
1、男性,年龄要求在45周岁以下(1975年11月以后出生),诸暨户籍,初中(含)以上文化;
2、具有熟练的驾驶技术,有C1(含)以上驾驶证,驾龄在6年(含)以上;
3、身体健康、品貌端正、政治思想素质良好、勤奋敬业、责任心强、无违法乱纪行为。
三、招聘程序
坚持公开、平等、竞争、择优原则和德才兼备标准,按照报名、面试(笔试)、体检、考察、公示、聘用等程序进行。
(一)公开报名
1.报名时间:2020年11月18日(星期三,上午8:30-12:00,下午14:00-17:00)
2.报名地点:诸暨市市场监督管理局1906办公室(诸暨市暨东路70号报业大楼19楼)。
3.报名方式:应聘人员自行下载打印《诸暨市市场监督管理局2020年公开招聘编外人员报名表》,按规定要求如实填写报名信息、粘贴近期正面免冠一寸彩照1张,进行现场报名。报名时请携带本人身份证、户口本(或户籍证明)、学历证书、驾驶证等相关证件原件及复印件各1份。
4.资格审查:由诸暨市市场监督管理局进行资格审查,资格审查结果以电话通知为准。凡弄虚作假的,一经发现,取消资格。通过资格审核人数不足3人的不开考。
(二)面试(笔试)
通过资格审查的人员在指定时间进行面试(具体时间电话通知),面试采用结构化面试的方式进行,满分100分,合格分为60分,主要考察应聘者与驾驶岗位的适应性。若报名人数超过15人,则增加笔试环节,根据笔试成绩从高到低按1:5比例确定入围面试对象。面试(笔试)时间、地点另行通知。
(三)体检、考察、公示、聘用
按照成绩从高到低1:1比例确定体检、考察对象(若增加笔试环节,总成绩=笔试成绩得分*40%+面试成绩得分*60%)。不按规定时间、地点参加体检的,视作放弃资格。体检、考察按有关规定执行,时间和方式另行通知。体检合格者进入考察,考察合格者确定为拟聘用人员,并向社会公示,公示后无异议的,按规定程序办理聘用手续。如出现体检、考察不合格或个人原因放弃资格等情况,则根据总成绩从面试合格人员中由高到低顺序依次递补。
四、其他事项
应聘期间请配合做好疫情防控工作,戴好口罩,出示绿码,做好登记。录用人员采用劳务派遣形式,试用期3个月,试用期考核不合格的,解除劳动合同。一年内出现同类岗位人员空缺的,可从此次招聘面试合格人员中依据总成绩从高到低依次递补。工资福利待遇按全市编外用工有关规定执行。咨询电话。
诸暨市市场监督管理局公开招聘编外人员报名表
转载请注明出处
